论文已发表
注册即可获取德孚的最新动态
IF 收录期刊
Original Research
上海股市 COVID-19 期间孤儿和非孤儿投资者的投资行为

Original Research
艾滋病毒携带者的抑郁、焦虑、心理症状及与健康有关的生活质量

Original Research
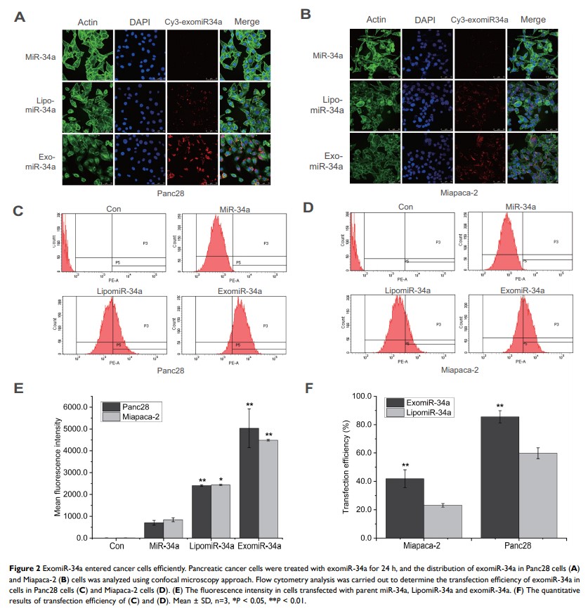
外泌体包裹的 miR-34a 在体内和体外具有对胰腺癌的有效抗肿瘤活性

Original Research
经动脉化学栓塞联合索拉非尼治疗 BCLC C 期肝细胞癌患者

Original Research
视频教育可减轻首次使用芬太尼透皮贴剂的癌症患者的疼痛和焦虑程度:一项随机对照试验

Original Research 简明总结
美托洛尔对改善慢性心力衰竭患者心脏和运动功能的有效性:一项前瞻性研究
