论文已发表
注册即可获取德孚的最新动态
IF 收录期刊
Original Research
PINK1 过表达通过调节细胞自噬促进细胞迁移和增殖,并预测肺癌病例的预后不良

Original Research
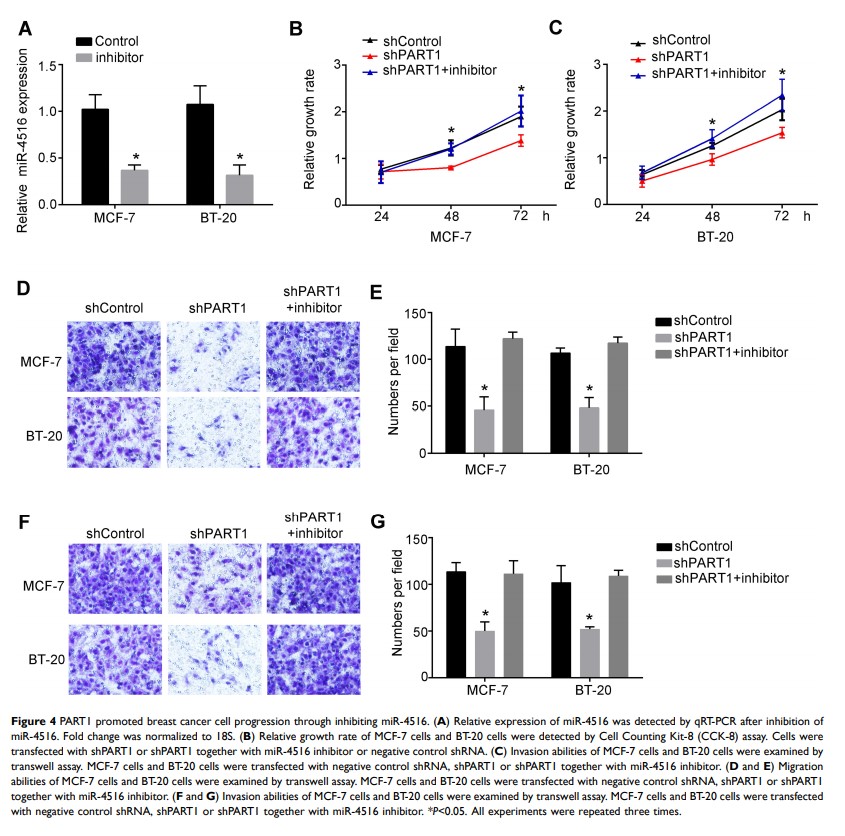
lncRNA PART1 通过直接靶向 miR-4516 促进乳腺癌细胞进展

Original Research
2–5cm 胃肠道间质瘤患者的内镜切除或手术切除:来自中国的单中心十二年经验

Original Research
双参数 MRI 和 TRUS 引导的系统性活检对预测前列腺癌不良病理的临床参数的附加价值

Original Research
Circ_0000376(一种新型 circRNA)可通过调节 miR-1182/NOVA2 网络促进非小细胞肺癌的进展

Original Research
恶性肠梗阻的手术和保守治疗:结果和预后因素
