论文已发表
注册即可获取德孚的最新动态
IF 收录期刊
Original Research
USP19 增强胃癌中 MMP2/MMP9 介导的肿瘤发生

Original Research
确定长非编码 RNA SNHG 家族作为急性髓性白血病有希望的预后生物标志物

Original Research
miR-183 敲除通过增加 FOXO1 表达促进食道癌顺铂诱导的细胞凋亡

Original Research
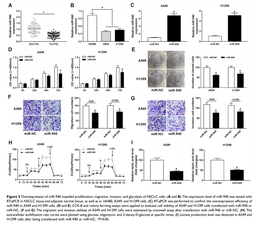
Hsa_circ_0000735 的下调通过靶向 miR-940/BMPER 轴抑制非小细胞肺癌的增殖、迁移、侵袭和糖酵解

Original Research
LncRNA SNHG15 通过靶向 miR141/PD-L1 促进胃癌的免疫逃逸

Original Research
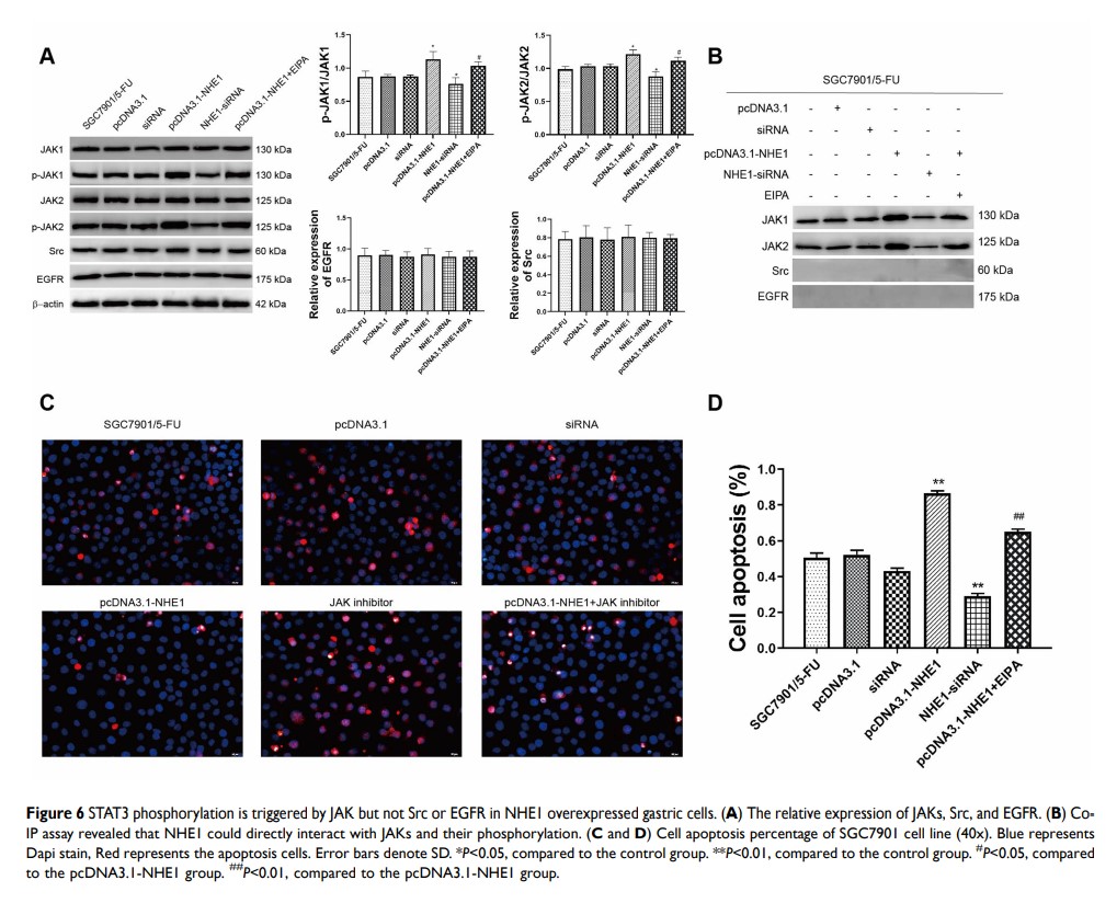
NHE1 通过 STAT3 信号通路介导胃癌的 5-Fu 耐药性
