论文已发表
注册即可获取德孚的最新动态
IF 收录期刊
Original Research
模拟子宫内膜癌肿瘤微环境以重新编程可分解的超分子明胶水凝胶中的肿瘤相关巨噬细胞

Original Research
胃癌和结直肠癌之间的差异代谢物改变和生物标志物:系统评价和荟萃分析

Original Research
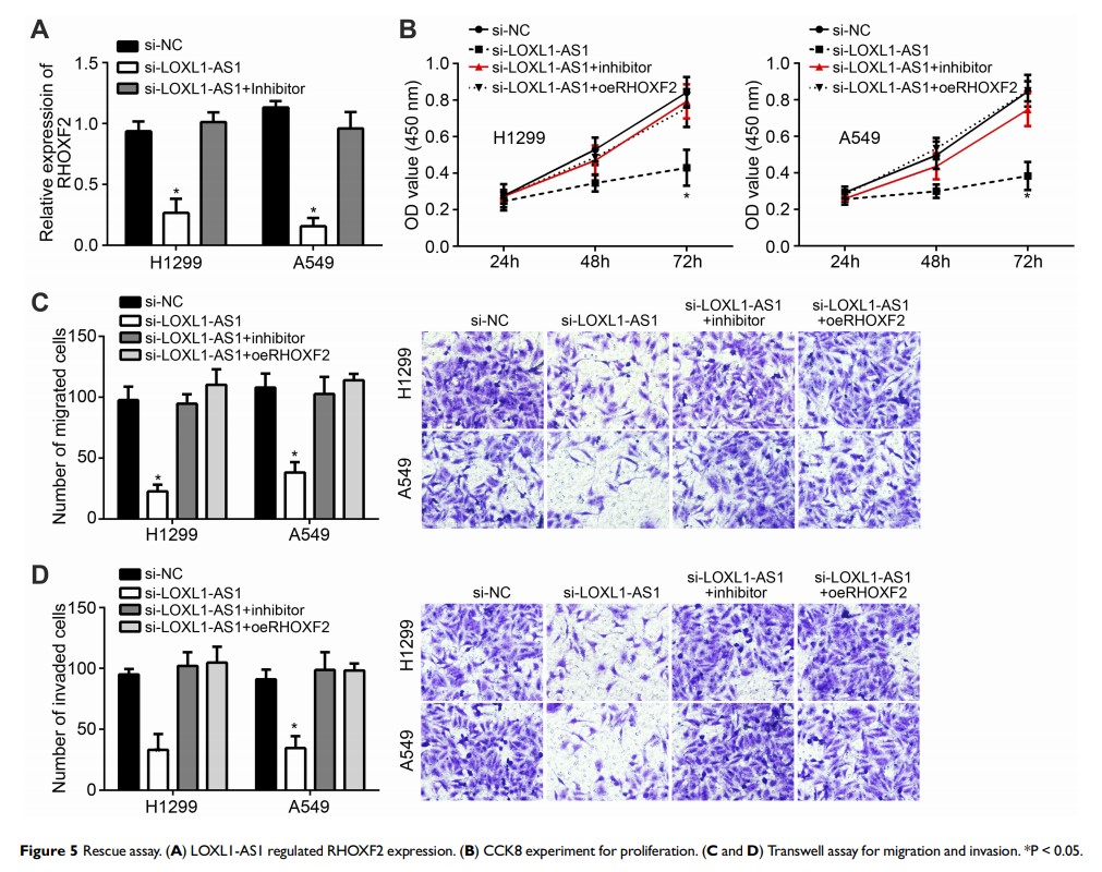
LOXL1-AS1 通过调节 miR-3128/RHOXF2 轴促进非小细胞肺癌进展

Original Research
CircHIPK3 通过改变 miR-508-3p/CXCL13 信号来促进透明细胞肾细胞癌(ccRCC)细胞的增殖和转移

Original Research
低氧诱导的胎盘特异性 microRNA(miR-512-3p)通过靶向大肿瘤抑制激酶 2 促进肝细胞癌进展

Original Research
超声造影剂与经治疗的前列腺癌生化患者复发之间的关联
