论文已发表
注册即可获取德孚的最新动态
IF 收录期刊
Original Research
木犀草素对化脓隐秘杆菌 的抗菌活性及作用机理

Original Research
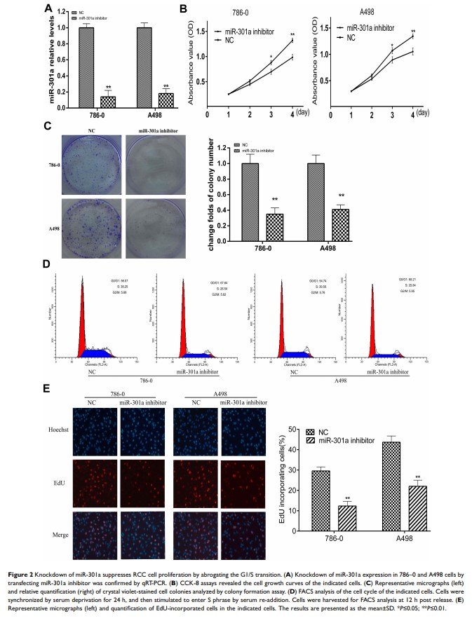
MiR-301a 通过抑制 PTEN 促进肾细胞癌的细胞增殖

Original Research
lncRNA PART1 抑制可增加野生型的化学敏感性,但不增加 KRAS 突变型 NSCLC 细胞的化学敏感性

Original Research
BET 家族蛋白与 HDAC 抑制剂相结合通过 RAD51 相关的 DNA 损伤修复协同促进软骨肉瘤细胞凋亡

Original Research
1,396 例胶质瘤患者 PD-1 基因表达、免疫特性和预后意义的综合分析

Review
肠道微生物组与结直肠癌进展之间关联的临床意义
