论文已发表
注册即可获取德孚的最新动态
IF 收录期刊
Original Research
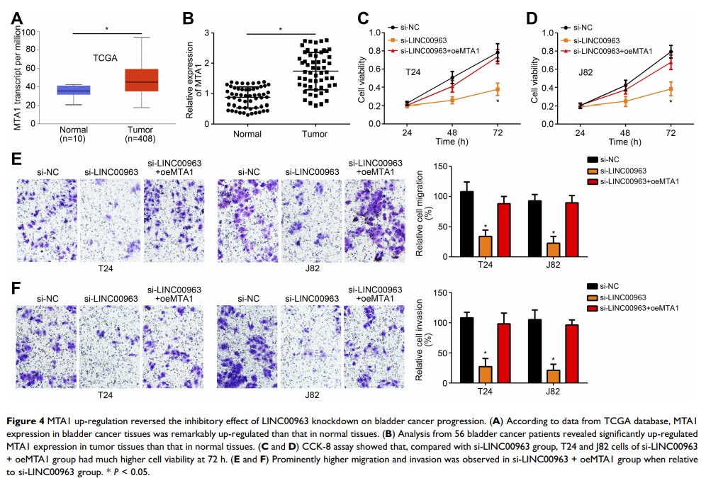
LINC00963 通过调节 miR-766-3p/MTA1 轴在膀胱癌中起着致癌基因的作用

Original Research
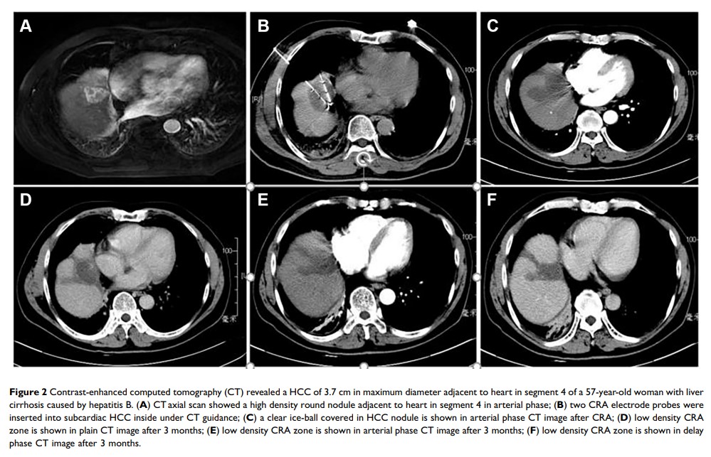
计算机断层扫描引导的经皮冷冻消融治疗心下(Subcardiac) 肝细胞癌:安全性、疗效、治疗效果和生存结果的危险因素

Review
当前用于晚期胃癌的分子靶向药物

Original Research 简明总结
Transition from Restrictive to Obstructive Lung Function Impairment During Treatment and Follow-Up of Active Tuberculosis

Original Research
与不育症及子宫内膜异位症中的子宫内膜瘤或子宫平滑肌瘤相关联的全身性炎症反应标记物

Original Research
接受溶栓治疗的中风患者颅内出血的危险因素和用于预测的诺模图
