论文已发表
注册即可获取德孚的最新动态
IF 收录期刊
Original Research
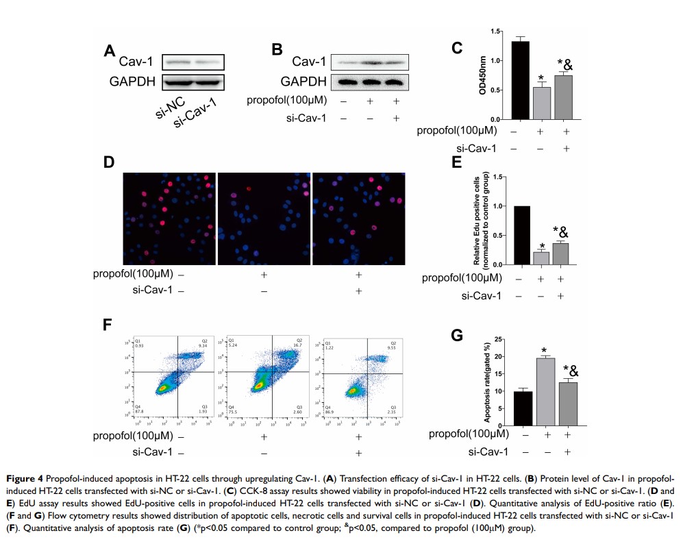
二甲双胍通过下调 Cav-1 抑制丙泊酚诱导的小鼠海马神经元细胞 HT-22 的细胞凋亡

Original Research
负载阿霉素-氯霉素 E6 的介孔二氧化硅纳米粒子与超声相结合对三阴性乳腺癌的治疗效果

Original Research
心肌梗死患者冠状动脉血清衍生的外泌体通过 miRNA-143/IGF-IR 信号通路促进血管生成

Original Research
氧化锌纳米粒子可诱导人 iPSC 衍生的心肌细胞的线粒体生物合成障碍和心功能障碍

Case Report
颈椎间盘置换术后自发融合:病例报告和文献回顾

Case Report
PD-L1 表达阳性的阴茎癌复发转移患者从免疫治疗中获得明显益处:一例病例报告和文献回顾
