论文已发表
注册即可获取德孚的最新动态
IF 收录期刊
Original Research
MicroRNA-365 靶向多种致癌基因,抑制侵袭性子宫内膜癌细胞的增殖、侵袭和自我更新

Original Research
以肠系膜上动脉为导向的腹腔镜右半结肠切除术治疗右半结肠癌:疗效评估与匹配对照分析

Original Research
1981 年至 2010 年间乳腺癌患者波动的发病率、提高的存活率,以及因年龄、种族和社会经济状况而产生的差异

Original Research
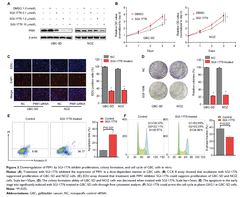
PIM1 的下调调节糖酵解并抑制胆囊癌的肿瘤进展

Original Research
DKK1 的表达增加是头颈部鳞状细胞癌存活的独立不利预后指标

Original Research
老年肌肉减少症患者腓肠肌厚度的超声测量
