-
Original Research 视频

- 作者:Jiangtao Zhang, Zhongwei Guo, Xiaozheng Liu, Xize Jia, Jiapeng Li, Yaoyao Li, Danmei Lv, Wei Chen
- 期刊:Neuropsychiatric Disease and Treatment
-
Original Research

- 作者:Wensheng Xie, Qin Gao, Dan Wang, Wei Wang, Jie Yuan, Zhenhu Guo, Hao Yan, Xiumei Wang, Xiaodan Sun, Lingyun Zhao
- 期刊:International Journal of Nanomedicine
-
Original Research

- 作者:Dan Huang, Kena Ma, Xinjie Cai, Xu Yang, Yinghui Hu, Pin Huang, Fushi Wang, Tao Jiang, Yining Wang
- 期刊:International Journal of Nanomedicine
-
Original Research

- 作者:Xiao-li Song, Rui-jun Ju, Yao Xiao, Xin Wang, Shuang Liu, Min Fu, Jing-jing Liu, Li-yan Gu, Xue-tao Li, Lan Cheng
- 期刊:International Journal of Nanomedicine
-
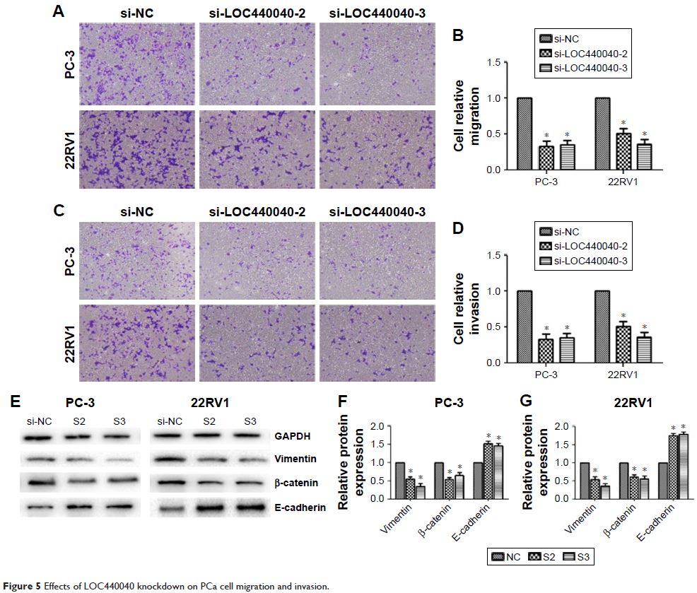
Original Research

- 作者:Cheng Zhang, Chunlin Liu, Jie Wu, Yuxiao Zheng, Haoxiang Xu, Gong Cheng, Lixin Hua
- 期刊:OncoTargets and Therapy
-
Original Research

- 作者:Han-qun Zhang, Yi Sun, Jian-quan Li, Li-min Huang, Shi-sheng Tan, Fei-yue Yang, Hang Li
- 期刊:OncoTargets and Therapy