论文已发表
注册即可获取德孚的最新动态
IF 收录期刊
Authors Wei Z, Gao A, Wang Q, Lou X, Zhao J, Lu Q
Received 10 October 2018
Accepted for publication 6 February 2019
Published 28 March 2019 Volume 2019:12 Pages 2323—2333
DOI https://doi.org/10.2147/OTT.S190364
Checked for plagiarism Yes
Review by Single-blind
Peer reviewers approved by Dr Cristina Weinberg
Peer reviewer comments 4
Editor who approved publication: Dr XuYu Yang
Aim: The aim
of this study was to detect the effects and potential mechanisms of
microRNA-221 on a series of biological behaviors of papillary thyroid carcinoma
(PTC) cells in vitro and in vivo.
Methods: First, we
analyzed the relationship between the expression of miR-221 and several
clinicopathological features of PTC patients and then detected the expression
of the miR-221 in tumor tissues and cell lines. The effects of miR-221 on
proliferation and invasion of PTC cells were verified by cell counting kit-8
(CCK-8) assay, wound healing assay and transwell assay. Western blot assay was
applied to explore the correlation between miR-221 and RECK expression in PTC
K1 cells. Finally, a xenograft model was established to further confirm the
tumor-promoting effects of miR-221 in vivo.
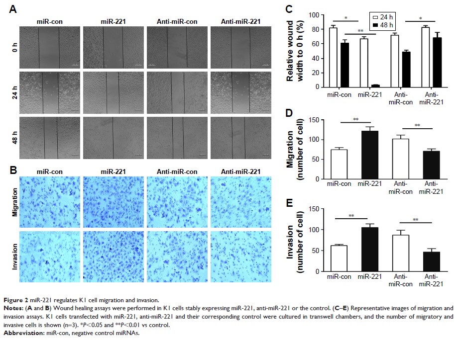
Results: Our data
indicated that miR-221 was relatively upregulated in metastatic PTC tissues.
MiR-221 promoted the proliferation, migration and invasion activities of PTC K1
cells, following variations of epithelial–mesenchymal transition (EMT)-related
protein expression. We identified RECK as a direct target of miR-221, revealed
its expression to be inversely correlated with miR-221 in PTC samples and
showed that its reintroduction reverses miR-221-induced PTC invasiveness. In
addition, miR-221 was also verified to promote tumor growth and increase tumor
volume and weight in vivo. Taken together, miR-221/RECK axis could be an
effective way to regulate biological behaviors of PTC.
Conclusion: MiR-221
may be involved in PTC cell invasion and metastasis by targeting RECK, indicating
that the miR-221/RECK pathway could be studied further as a potential new
diagnostic or prognostic biomarker for PTC.
Keywords: miR-221,
papillary thyroid carcinoma, invasion, RECK
