论文已发表
注册即可获取德孚的最新动态
IF 收录期刊
Original Research
达格列净可通过抑制小鼠的 SGLT-2 激活中枢神经系统的神经元并调节心血管活性

Original Research
普通本科生的基本生活支持培训:基于证据的方案开发和实施

Original Research
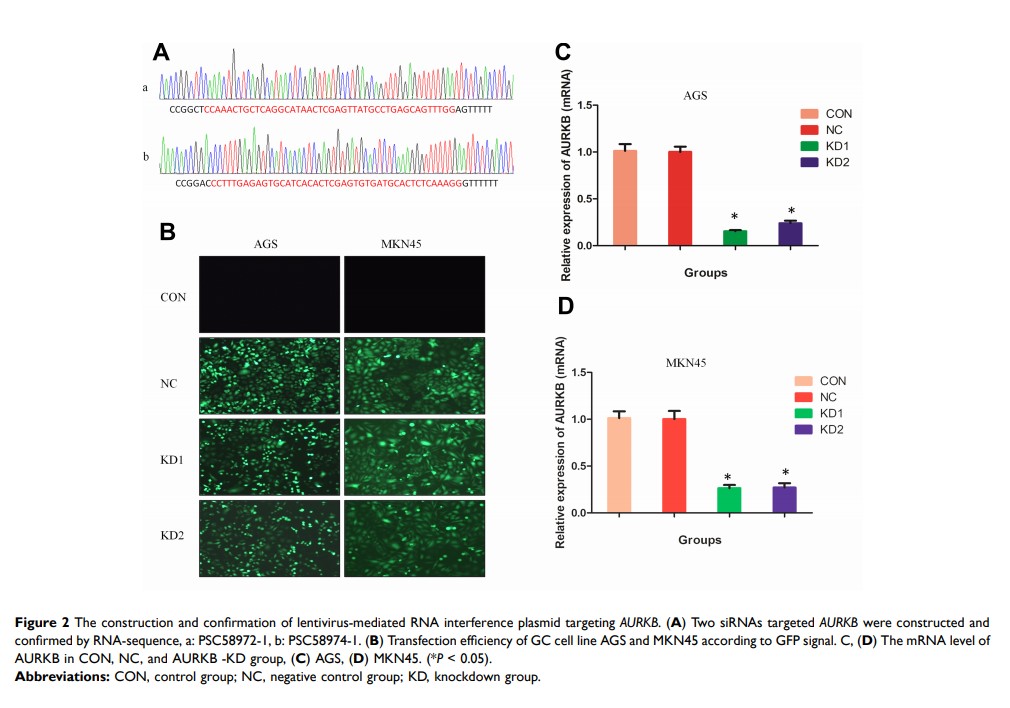
AURKB 可通过诱导 EMT 促进胃癌的转移

Original Research
LncRNA MAFG-AS1 通过 miR-765/PDX1 轴加速食管鳞状细胞癌细胞的迁移、侵袭和有氧糖酵解

Original Research
沉默的成髓细胞瘤蛋白通过 microRNA-130a/圆柱瘤轴抑制口腔中舌鳞状细胞癌

Original Research
研究表明 Ebselen 可作为 6PGD 的抑制剂来遏制肿瘤生长
