论文已发表
注册即可获取德孚的最新动态
IF 收录期刊
Original Research
miR-106b-5p 抑制 IRF1/IFN-β 信号传导,促进胶质母细胞瘤的 M2 型巨噬细胞极化

Original Research
MiR-1299 通过 EGFR/PI3K/AKT 信号通路阻止非小细胞肺癌的进展

Original Research
本文章已被撤回:miR-96-5p 通过靶向 CDK1 抑制鼻咽癌的进展

Original Research
多西他赛+奥沙利铂+S-1 与奥沙利铂+S-1 分别用于局部晚期胃癌新辅助化疗的比较:倾向得分匹配分析

Original Research
接受根治性切除术的乙型肝炎病毒相关肝细胞癌年轻患者的预后因素:一项多中心研究

Original Research
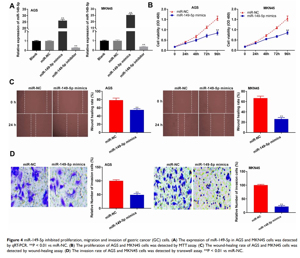
长非编码 RNA BLACAT1 通过海绵化 microRNA-149-5p 及靶向 KIF2A 来促进胃癌的肿瘤发生
