论文已发表
注册即可获取德孚的最新动态
IF 收录期刊
Original Research
安罗替尼对于接受标准疗法后出现进展的晚期 NSCLC 患者的疗效和安全性以及对疗效预测指标的初步分析

Original Research
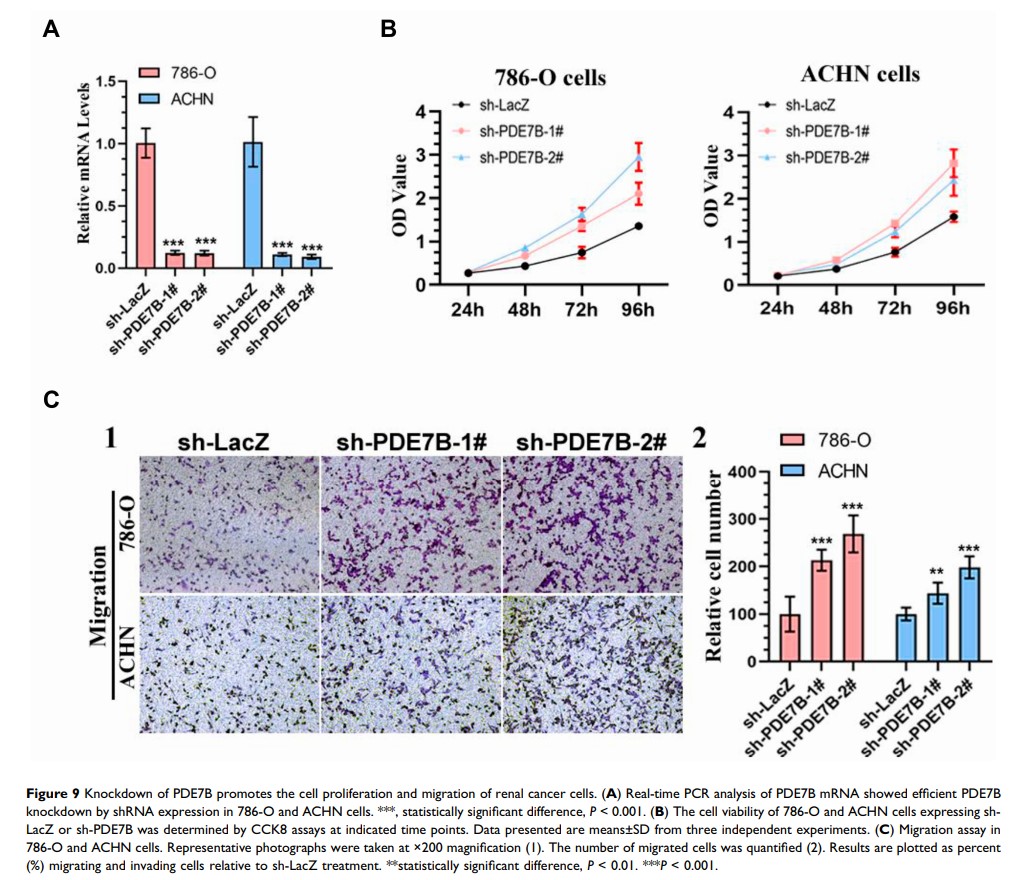
PDE7B 被确定为参与透明细胞肾细胞癌转移的潜在核心基因

Original Research
环状 RNA ITCH 通过调节 miR-421/PDCD4 轴抑制口腔鳞状细胞癌细胞增殖及诱导细胞凋亡

Original Research
中性粒细胞与淋巴细胞的比率对携带 EGFR 突变的非小细胞肺癌脑转移的临床预后价值

Original Research
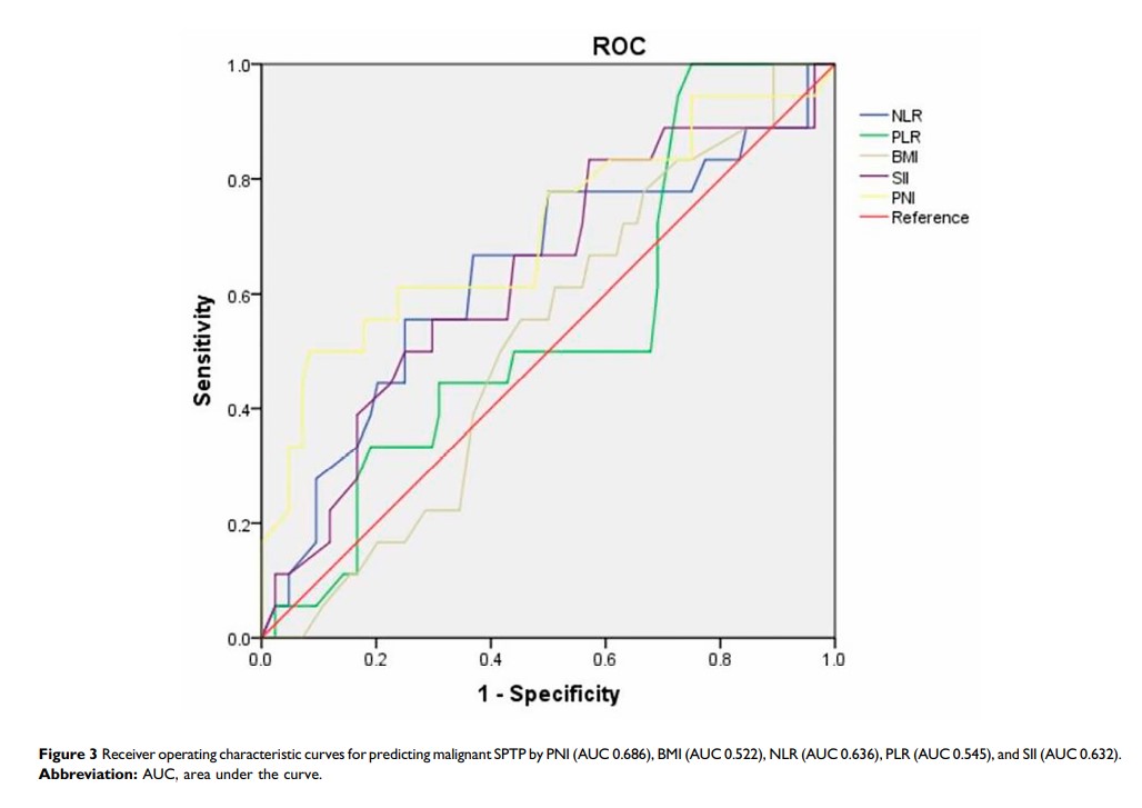
胰腺实性假乳头状瘤的术前预后营养指数和影像学表现的预后因素:14 年的单中心体验

Original Research
LncRNA PLAC2 正向调节 CDK2 以促进卵巢癌细胞增殖
