论文已发表
注册即可获取德孚的最新动态
IF 收录期刊
Original Research
含洛铂的联合化疗对转移性乳腺癌的疗效和毒性的回顾性研究

Original Research
miR-3691-5p 通过靶向 PTEN 激活 PI3K/Akt 信号通路促进肝细胞癌细胞迁移和侵袭

Original Research
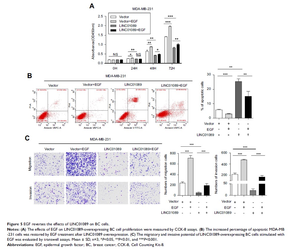
长链非编码 RNA LINC01089 通过 Wnt/β-catenin 信号通路调控乳腺癌的功能及机制研究

Original Research
一种用于预测小细胞肺癌中依托泊苷抗性的新型突变面板

Original Research
构建和验证 7 个微 RNA 标签作为肺鳞状细胞癌的预后工具

Original Research
miR-1-3p 通过下调纤连蛋白1抑制肾细胞癌的上皮-间质转化特性
