论文已发表
注册即可获取德孚的最新动态
IF 收录期刊
Original Research
靶向递送多肽纳米颗粒用于治疗创伤性脑损伤

Original Research
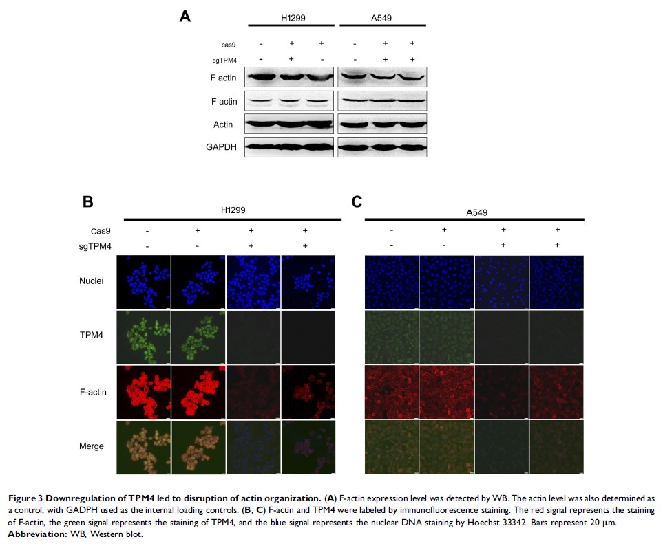
TPM4 通过调节肺癌中 F-肌动蛋白的形成来促进细胞迁移

Original Research
circ-SHPRH 对实体癌的诊断和预后作用:荟萃分析

Original Research
去铁胺诱导的 TfR1 和 DMT1 高表达通过激活 IL-6/PI3K/AKT 通路增强三阴性乳腺癌细胞的铁摄取

Original Research
基因间长非编码 RNA 00707 通过海绵状 miR-206 促进结肠直肠癌细胞增殖和转移

Original Research
环氧合酶-2 的敲除可使肝细胞癌细胞生长得到抑制并导致细胞周期停滞
