论文已发表
注册即可获取德孚的最新动态
IF 收录期刊
Original Research
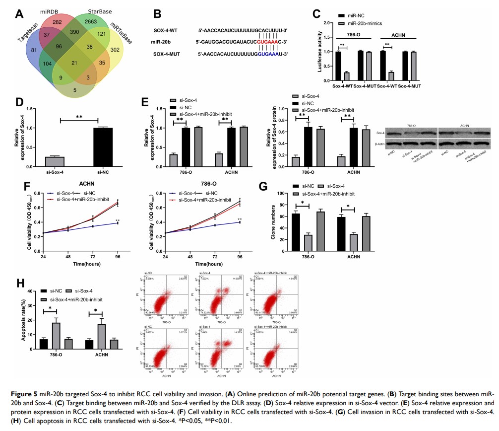
LINC02738 通过 miR-20b/Sox4 轴参与肾脏癌的发展

Original Research
长非编码 RNA LINC00662 通过靶向胶质瘤中的 miR-34a-5p/LMAN2L 轴来调控增殖和迁移

Original Research
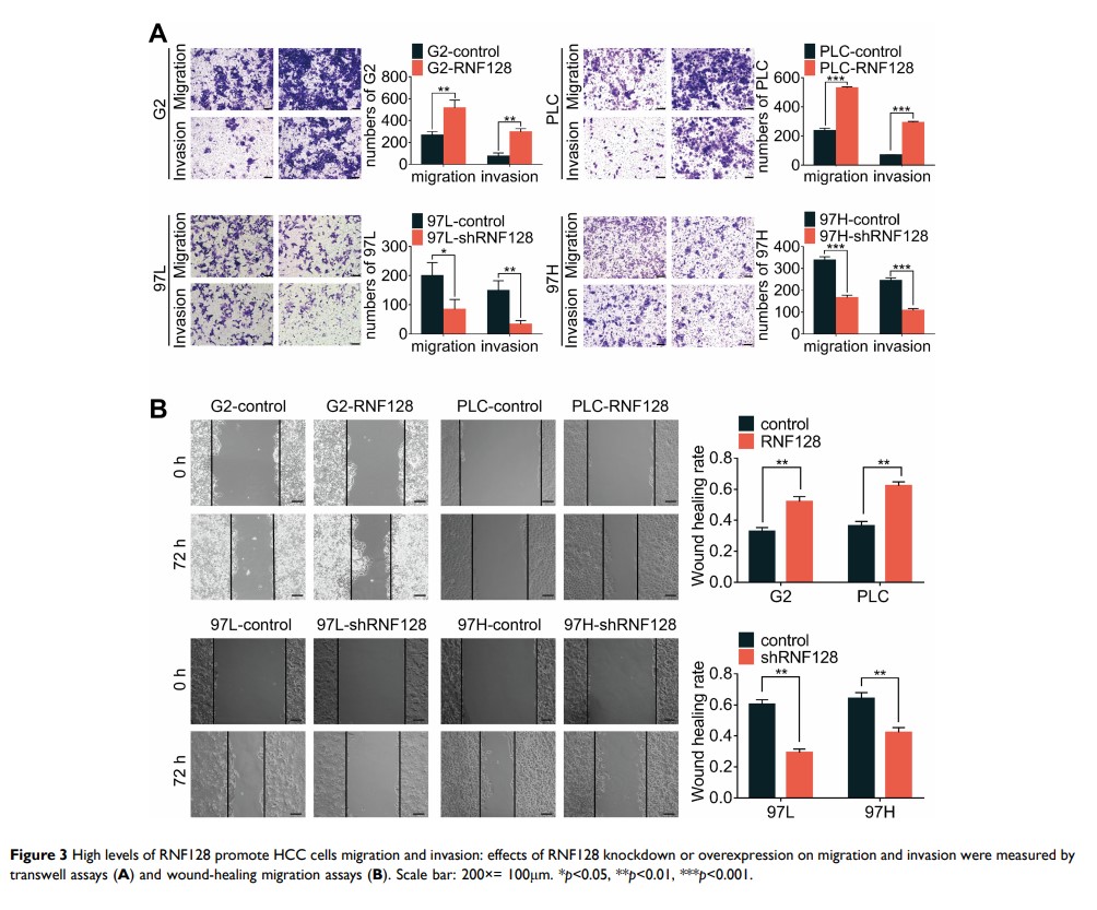
RNF128 通过 EGFR/MEK/ERK 途径促进肝细胞癌的恶性行为

Original Research
敲低 LncRNA DLEU2 通过靶向 miR-128-3p 抑制宫颈癌的进展

Review
黏着斑激酶在头颈部鳞状细胞癌中的作用及其治疗前景

Case Report
鲁索替尼(Ruxolitinib)加地西他滨(Decitabine)通过降低 KRAS 的变异等位基因频率,有效治疗无法分类的骨髓增生异常综合征/骨髓增生性肿瘤
