论文已发表
注册即可获取德孚的最新动态
IF 收录期刊
Original Research
成人高血压患者 Hill–Bone 高血压治疗依从性量表(中文版)的翻译、可靠性和有效性
Original Research
增加 SNX20 和 PD-L1 水平可以预测对肺腺癌 PD-1 抑制剂的临床反应

Original Research
新型咪唑并吡啶衍生物通过抑制 Wnt/βcatenin 信号传导发挥乳腺癌抗癌活性

Original Research
Wogonoside 通过减少上皮-间充质转化/浸润和癌干样细胞特性来减轻皮肤鳞状细胞癌

Original Research
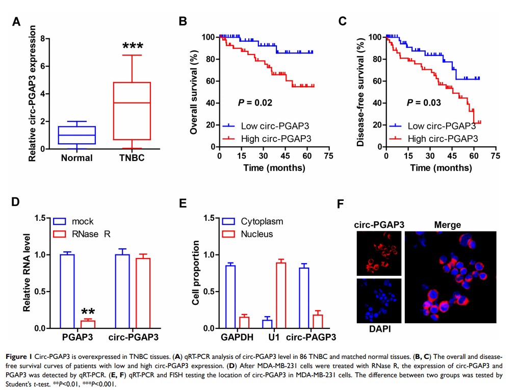
新型环形 RNA Circ-PGAP3 通过调节 miR-330-3p/Myc 轴促进三阴性乳腺癌的增殖和侵袭

Original Research
Circ-ELF2 充当竞争性内源 RNA,通过靶向 MiR-510-5p/MUC15 信号传导来促进神经胶质瘤细胞的增殖和侵略性
