论文已发表
注册即可获取德孚的最新动态
IF 收录期刊
Original Research
肺腺癌患者亚肺叶切除与肺叶切除术后短期治疗结果的比较

Original Research
长非编码 RNA SNHG14 通过调节 miR-93-5p/ZBTB7A 轴阻碍子宫内膜癌细胞的生存能力、迁移和侵袭

Original Research
氧化苦参碱通过减弱 PKM2 介导的有氧糖酵解抑制大肠癌转移

Original Research
姜黄素通过调节 miR-200c/EPM5 改变大肠癌上皮-间质转化

Original Research
纤维蛋白原/淋巴细胞计算比率可作为肝癌根治术后患者预后的新指标

Original Research
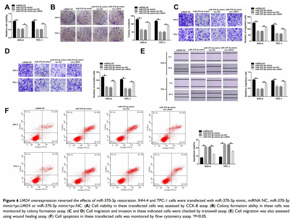
Circ_0058124 通过靶向 miR-370-3p 激活 LMO4 表达,加剧了乳头状甲状腺癌的进展
