论文已发表
注册即可获取德孚的最新动态
IF 收录期刊
Original Research
MiR-101-3p 和 Syn-Cal14.1a 在抑制 EZH2 诱导的乳腺癌进展中的协同作用

Original Research
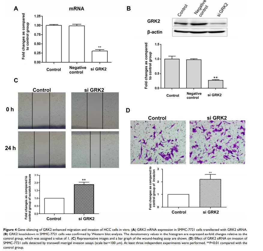
GRK2 通过下调前列腺素 E 受体 2 抑制肝细胞癌的转移和侵袭

Review
miRNA-424 在癌症中的作用

Original Research
通过基于结构的虚拟筛选方法来确定新型 c-Myc 抑制剂 7594-0037 并研究其对多发性骨髓瘤的抗癌作用

Review
接受酪氨酸激酶抑制剂治疗的转移性肾细胞癌患者的获得性甲状腺功能减退症

Review
Nesfatin-1 的抗氧化、抗炎和抗凋亡活性:一个综述
