论文已发表
注册即可获取德孚的最新动态
IF 收录期刊
Original Research
EEP 和随后的子宫切除术之间的时间间隔对术后感染发病率的影响

Original Research
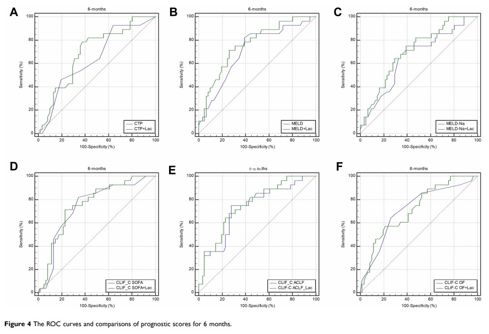
血清乳酸水平可预测 HBV-ACLF 患者的短期和长期死亡率:一项前瞻性研究

Original Research
身体合并症与中国汉族人群较高的精神科再入院率独立相关

Original Research
TAT 修饰的金纳米颗粒增强 PAD4 抑制剂的抗肿瘤活性

Original Research
大黄素通过抑制 ILK /GSK-3β 信号通路逆转人子宫内膜基质细胞的上皮-间质转化

Original Research
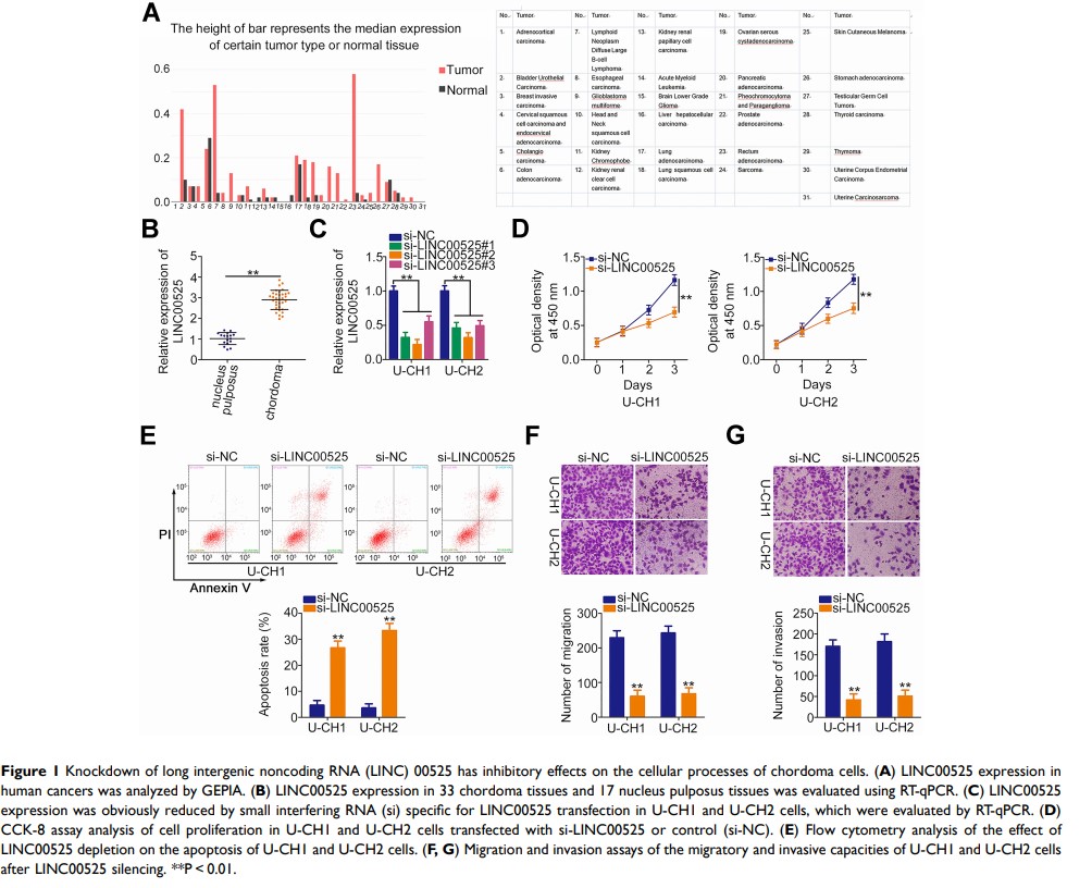
本文章已被撤回:长非编码 RNA LINC00525 通过充当 microRNA-505-3p 海绵并由此提高 HMGB1 表达来促进脊索瘤的侵袭性表型
