论文已发表
注册即可获取德孚的最新动态
IF 收录期刊
Original Research
胃癌中的 15-PGDH 表达:潜在的抗肿瘤免疫作用

Original Research
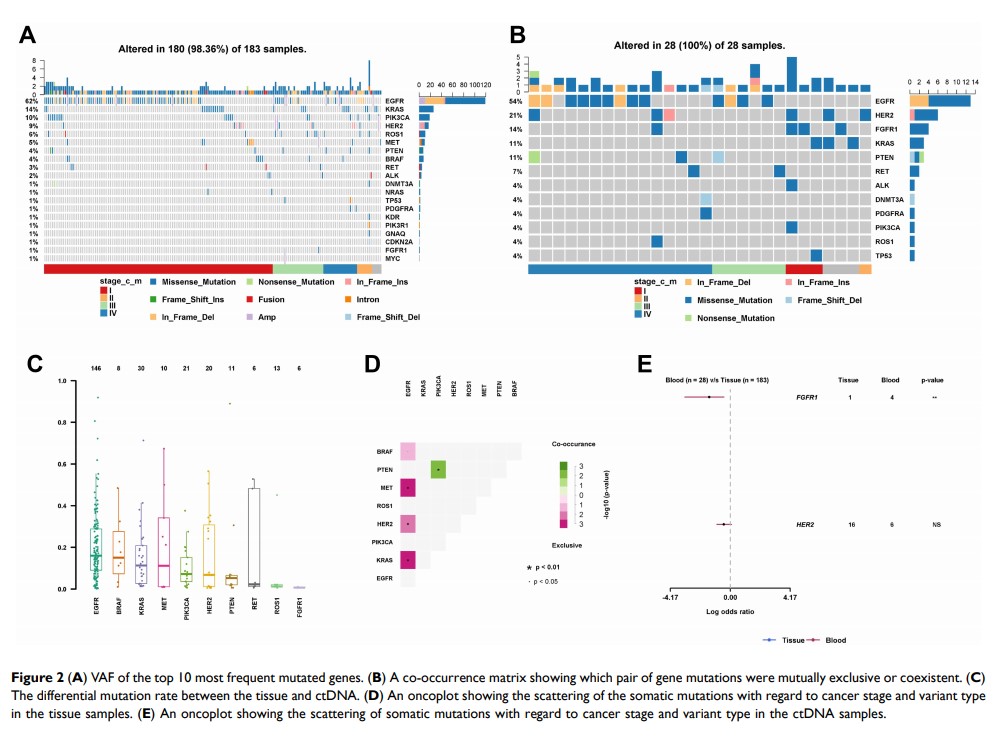
体细胞突变对非小细胞肺癌的影响:一个中国队列的回顾性研究

Original Research
Hint1 过表达可抑制细胞周期并诱导人骨肉瘤细胞的细胞凋亡

Original Research
环状 RNA circEXOC6B 通过使海绵化 miR-421 及调节 RUS1 表达来抑制卵巢癌的进展

Original Research
LINC01089 通过调节 miR-27b-3p/HOXA10 轴来阻止结直肠癌细胞的增殖和转移

Case Report
免疫检查点抑制剂治疗可以完全缓解药物敏感的、有高肿瘤负担的 EGFR/ALK 突变-阴性转移性肺大细胞神经内分泌癌:一份病例报告
