论文已发表
注册即可获取德孚的最新动态
IF 收录期刊
Original Research
根治性放化疗时,治疗中肿瘤体积的变化可预测食管癌患者的治疗结果

Original Research
Circ-SAR1A 通过 miR-382/YBX1 轴促进肾细胞癌的发展

Original Research
典型参数和免疫组化标记物相结合来预测子宫内膜癌的复发

Original Research
Δ133p53/FLp53 可预测食管鳞状细胞癌的不良临床结果

Original Research
Circ_0015756 通过海绵化 miR-610 调节 FGFR1,从而加剧肝细胞癌的发展

Original Research
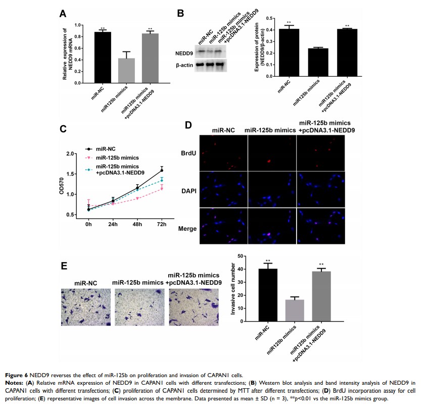
microRNA-125b 通过 PI3K/AKT 信号传导靶向 NEDD9,在胰腺癌中起抗增殖和促凋亡作用
