论文已发表
注册即可获取德孚的最新动态
IF 收录期刊
Original Research
SRC 通过上调 SIRT1 促进乳腺癌的他莫昔芬耐药性

Original Research
bla KPC-2 和 Mcr-3.3 基因并存于分离自腹泻病患者的豚鼠气单胞菌 SCAc2001中

Original Research
超声引导下腹直肌鞘神经阻滞联合布托啡诺或舒芬太尼用于单孔腹腔镜胆囊切除术围手术期镇痛的效果:一项前瞻性的随机临床试验

Original Research
胸腔镜手术治疗难治性绒毛膜癌的肺转移

Original Research
lncRNA LEF1-AS1 通过调节 miR-221/PTEN 信号传导促进非小细胞肺癌细胞的增殖并诱导其细胞凋亡

Original Research
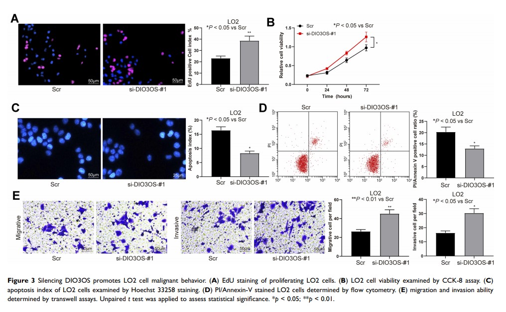
长非编码 RNA DIO3OS 通过 microRNA-328/Hhip 轴阻碍肝癌细胞的细胞恶性行为
