论文已发表
注册即可获取德孚的最新动态
IF 收录期刊
Original Research
大学合并对中国医科学生招生的影响

Original Research
转移性小细胞肺癌引起的脊髓压迫症的外科治疗:单一中心的十年经验

Original Research
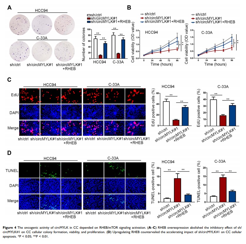
circRNA MYLK 通过 RHEB 上调和激活 mTOR 信号传导促进宫颈癌进展

Original Research
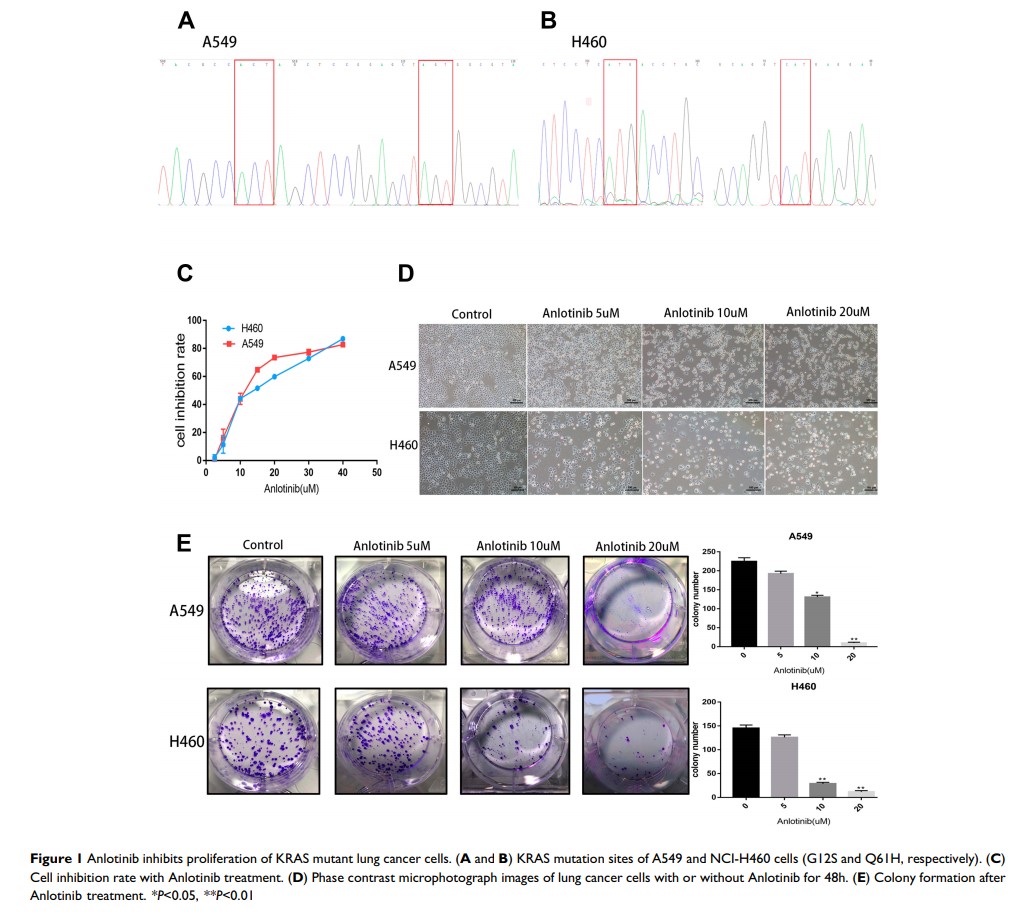
安罗替尼通过抑制 MEK/ERK 信号通路对 KRAS 突变的肺癌细胞发挥抗癌作用

Original Research
肾集合管癌的临床特征和预后结果:来自单一机构的 12 个病例

Original Research
基于 PI-RADS 构建的新列线图可预测具有临床意义的前列腺癌:一项队列研究
