论文已发表
注册即可获取德孚的最新动态
IF 收录期刊
Original Research
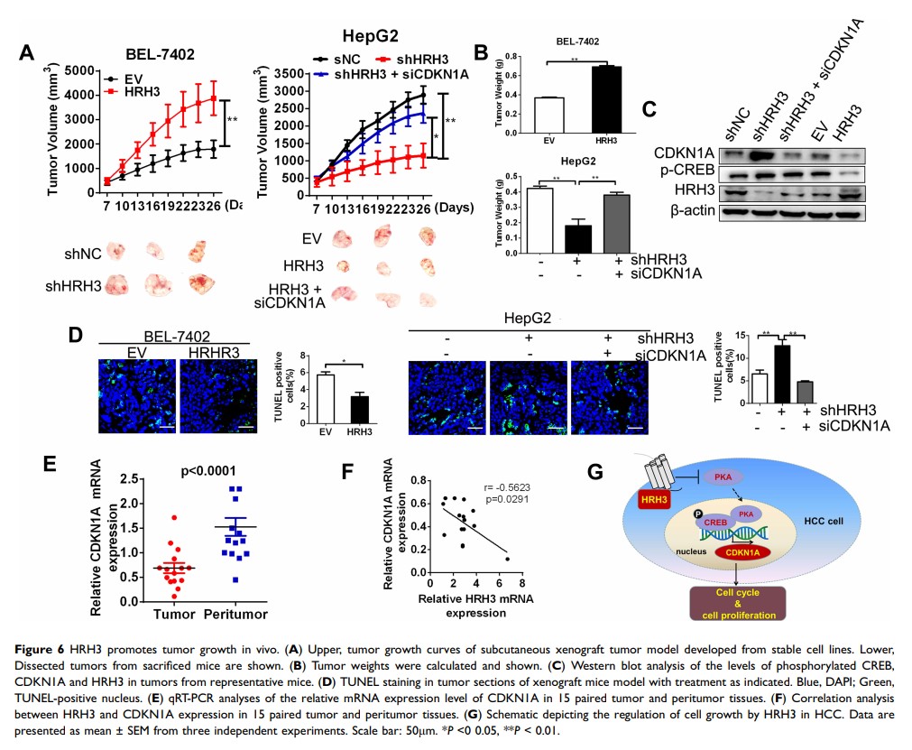
组胺 H3 受体通过调节肝细胞癌中的 PKA/CREB/CDKN1A 信号通路来提高细胞存活率

Original Research
靶向 eIF3f 可通过抑制 Akt 信号传导来遏制前列腺癌细胞的生长

Original Research
α1-抗胰蛋白酶在肺癌细胞中诱导上皮间充质转化、内皮间充质转化及耐药性

Original Research
格列美脲-二甲双胍加合物的抗乳腺癌作用及其机制

Original Research
CircLARP4 通过靶向 miR-135b 抑制非小细胞肺癌的细胞增殖、侵袭和糖酵解并促进其凋亡

Original Research
微环 DNA 介导的 CAR T 细胞靶向 CD44,在体内和体外抑制肝细胞癌
