论文已发表
注册即可获取德孚的最新动态
IF 收录期刊
Original Research
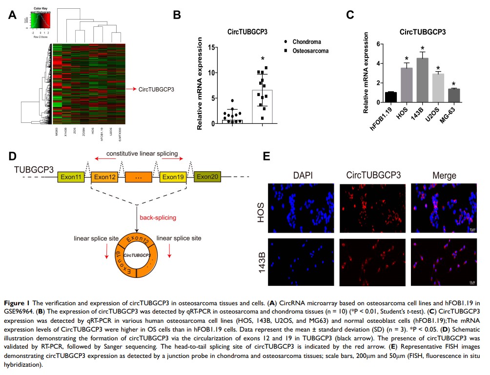
环状 RNA circTUBGCP3 在骨肉瘤中表达上调,并通过海绵 mir-30b 促进骨肉瘤细胞的增殖、迁移和生存能力

Original Research
绿原酸通过 mTOR/TFEB 信号通路减轻 Aβ25-35 诱导的自噬和 APP/PS1 小鼠认知功能障碍

Original Research
慢性束缚应激诱导氧化应激对小鼠胃粘膜炎症中的作用

Original Research
长非编码 RNA TTN-AS1 作为 miR-195 的竞争内源性 RNA,可促进透明细胞肾细胞癌的进展

Original Research
长非编码 RNA LINC00261 通过 NME1-EMT 信号通路减少乳腺癌细胞的增殖和迁移

Original Research
与第 3-5 阶段慢性肾脏病非透析患者日常生活活动能力有关的主要危险因素:病例对照研究
