论文已发表
注册即可获取德孚的最新动态
IF 收录期刊
Original Research
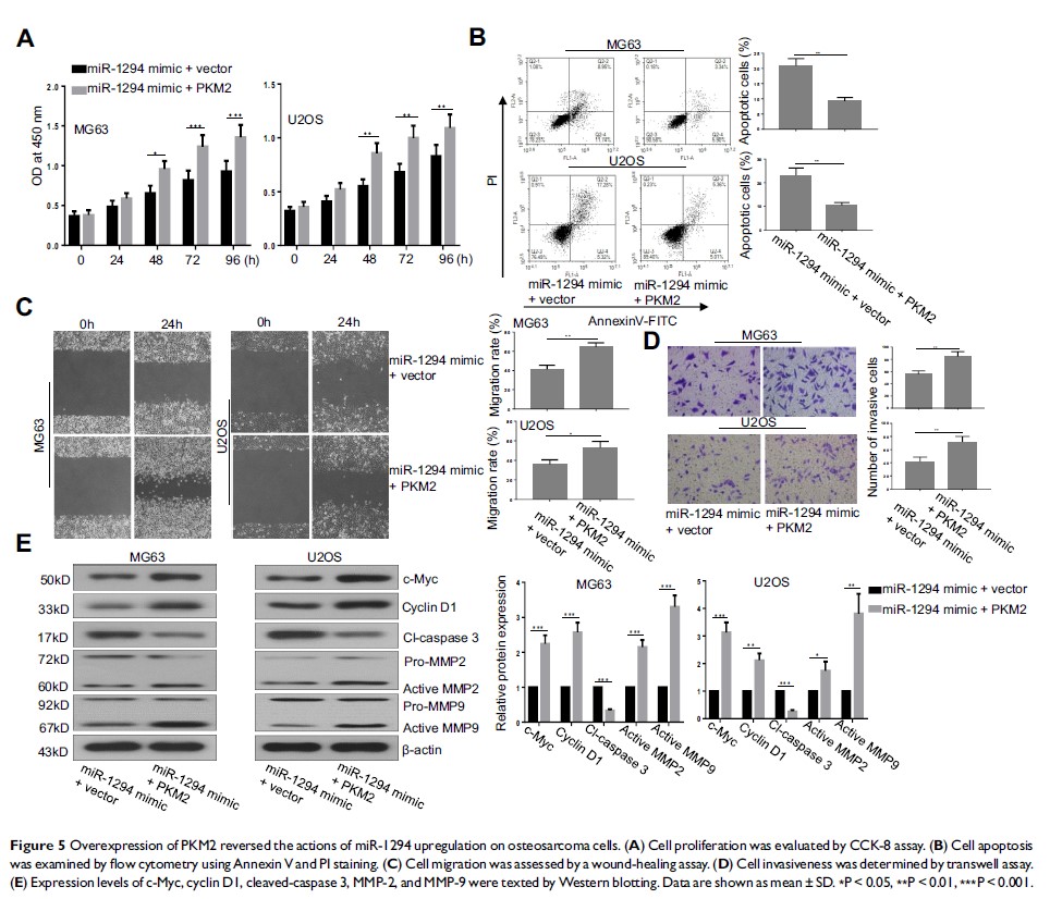
miR-1294/M2 型丙酮酸激酶信号级联在骨肉瘤细胞中的抗肿瘤作用

Original Research
FOXC2 通过 MAPK/ERK 信号传导诱导大肠癌上皮-间质转化,从而增进奥沙利铂耐药性

Original Research
miR-26b-5p 以依赖于 β-连环蛋白的方式抑制人乳头状甲状腺癌的增殖、迁移和侵袭

Original Research
m6A 甲基转移酶 METTL3 通过调节 TCF1 上的 m6A 甲基化促进甲状腺癌的进展

Original Research
乳头状甲状腺癌喉前淋巴结转移的临床研究

Clinical Trial Report
经环甲膜穿刺注射局部麻醉可减轻鼻气管插管的咳嗽反应和术后喉咙痛
