论文已发表
注册即可获取德孚的最新动态
IF 收录期刊
Original Research
用于体内癌症治疗的近红外激光触发自焚智能聚合物囊泡

Original Research
miR-519d 诱导的 TRIM32 抑制可增加结直肠癌细胞对顺铂的敏感性

Original Research
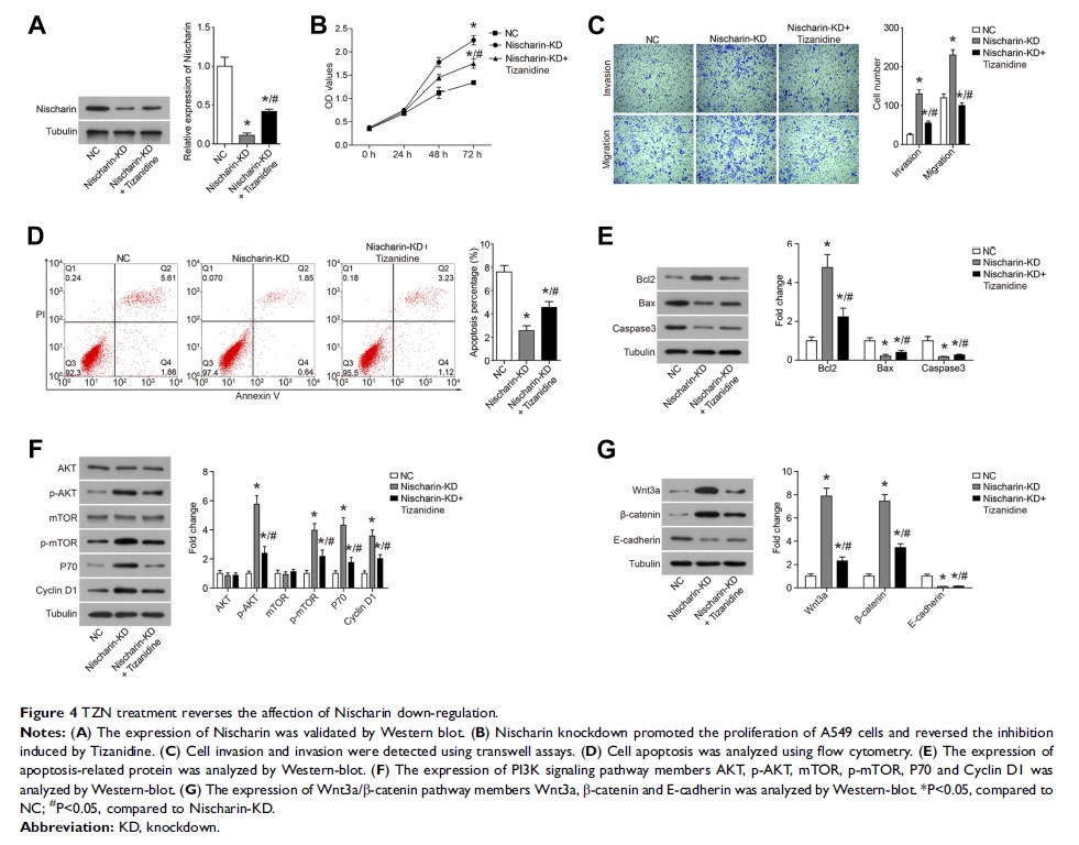
替扎尼定(盐酸盐)通过调节尼沙林抑制 A549 肺癌细胞的增殖和运动

Original Research
RGFP966 通过体外抑制肝癌细胞中 EGFR 表达遏制肿瘤生长和迁移

Original Research
在中国西南部引起医院感染的碳青霉烯耐药阴沟肠杆菌:分子流行病学、危险因素和死亡率预测因素

Original Research
血红蛋白 Alc、糖化白蛋白和空腹血浆葡萄糖在中国成年人动脉僵硬度预测中的比较
