论文已发表
注册即可获取德孚的最新动态
IF 收录期刊
Original Research
通过 qRT-PCR,TCGA 分析和计算机模拟分析研究乳头状甲状腺癌中 CDH16 的下调及其潜在的分子机制

Original Research
中国华东地区的社区老年人多发病与抑郁症状之间的关联

Original Research
808 nm 近红外光激发的 UCNPs@mSiO2-Ce6-GPC3 纳米复合材料,用于肝癌的光动力疗法

Original Research
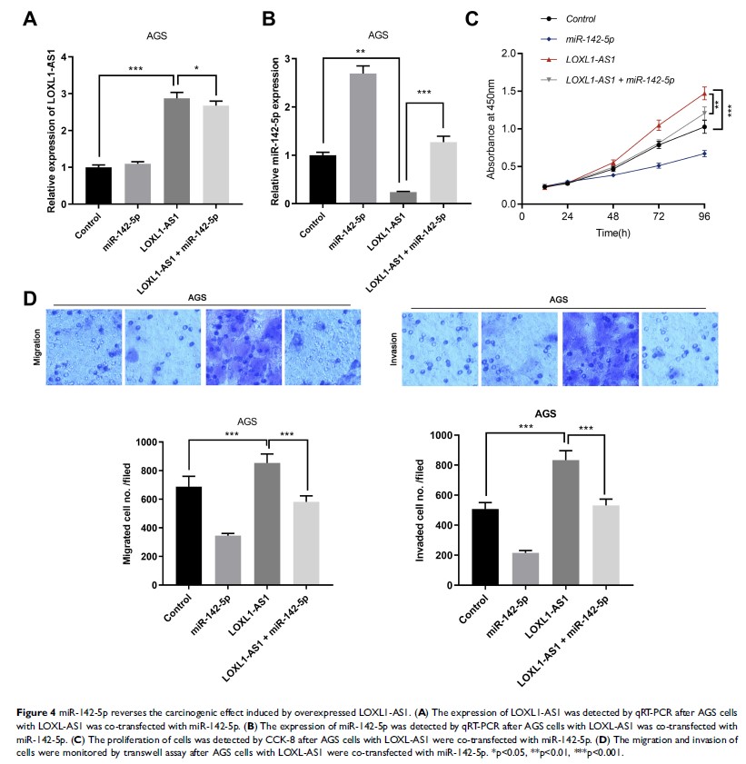
LOXL1-AS1 通过调节 miR-142-5p/PIK3CA 轴驱动胃癌的发展

Original Research
外来体介导的 lncRNA HOTTIP 转移通过调节 HMGA1/miR-218 轴来促进胃癌细胞的顺铂耐药性

Original Research
