论文已发表
注册即可获取德孚的最新动态
IF 收录期刊
Original Research
诺模图用于术前预测肝细胞癌微血管侵袭的风险

Original Research
中国商环包皮环切手术患者的临床结果和危险因素:一项基于年龄和阴茎疾病类型的前瞻性研究

Original Research
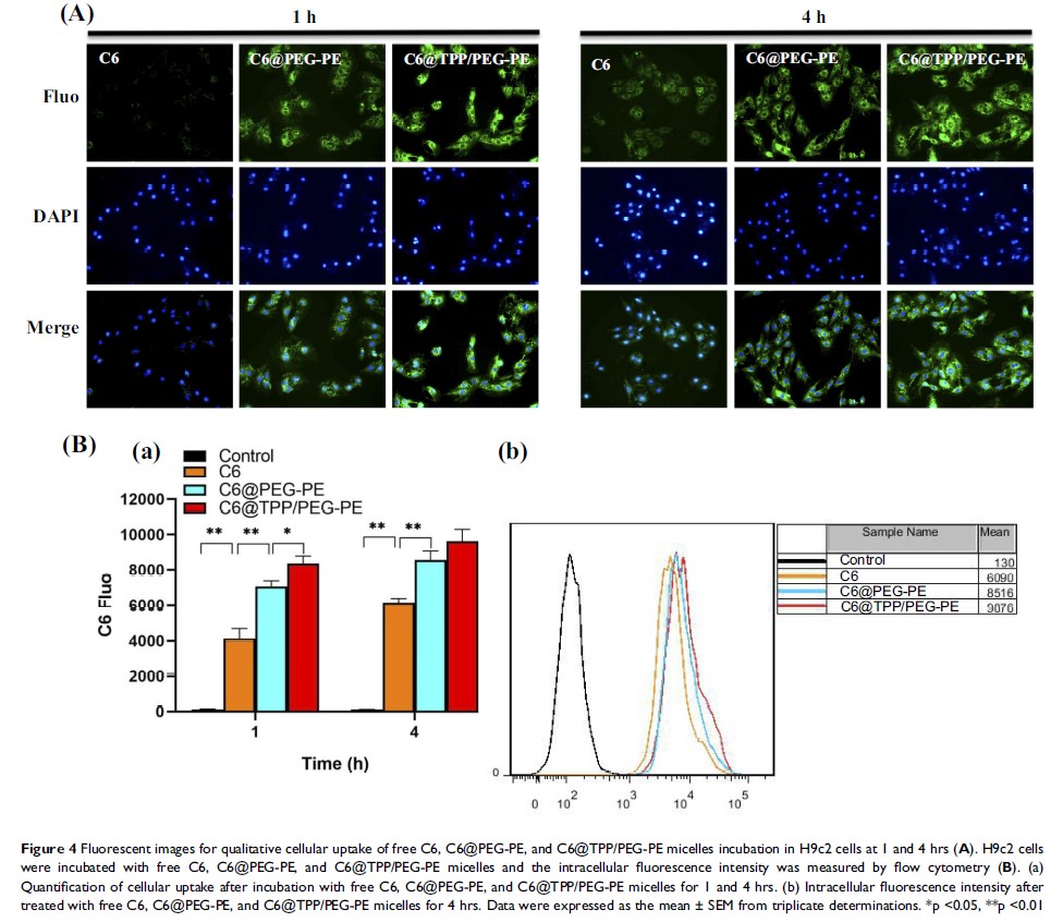
负载葛根素并由三苯基磷阳离子修饰的胶束具有线粒体靶向功能,并显示出对异戊二烯诱导的 H9c2 细胞凋亡的增强保护作用

Original Research
4-羟基-2-吡啶酮生物碱 Apiosporamide 可通过 PI3K/Akt 信号通路在骨肉瘤细胞中诱导凋亡

Original Research 视频
中国一家三级医院暴发可产生肺炎克雷伯菌 碳青霉烯酶的产气克雷白氏菌菌株

Original Research
拉米夫定和阿德福韦酯联合治疗后,高病毒载量的慢性乙型肝炎患者的基因型耐药仍旧是一个问题
