论文已发表
注册即可获取德孚的最新动态
IF 收录期刊
Original Research
药物-磷脂复合物融入自微乳化药物递送系统后,黄芩素的口服吸收及淋巴运输

Original Research
GST、HO-1 和 SOD-3 基因多态性与 COPD 易感性的相关性研究

Original Research
线粒体靶向的抗氧化剂肽在体外诱导癌细胞凋亡

Original Research
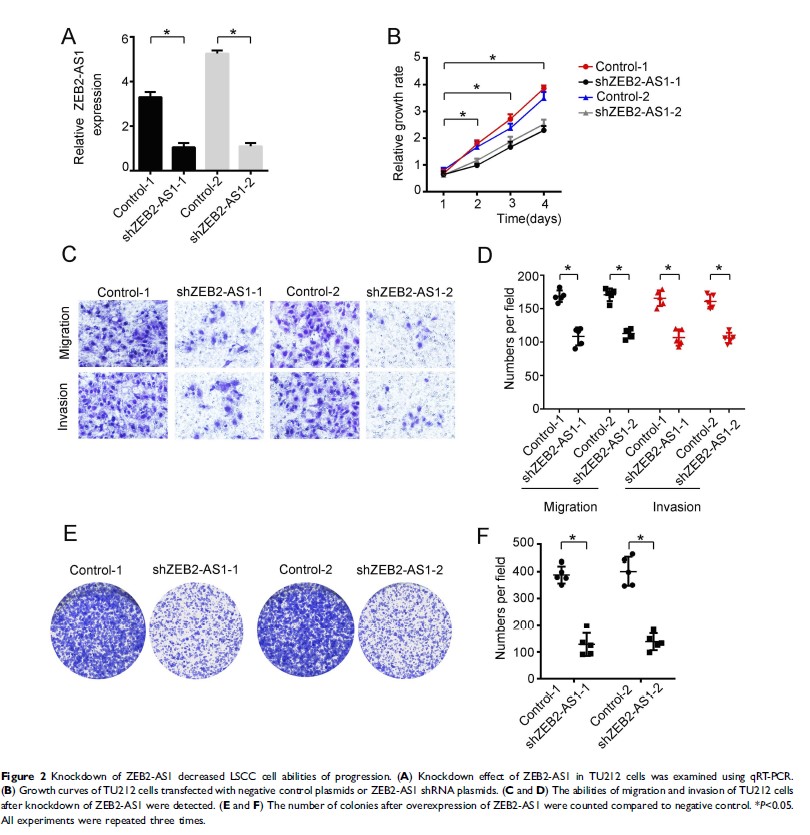
长非编码 RNA ZEB2-AS1 通过 miR-6840-3p/PLXNB1 轴促进喉鳞状细胞癌进展

Original Research
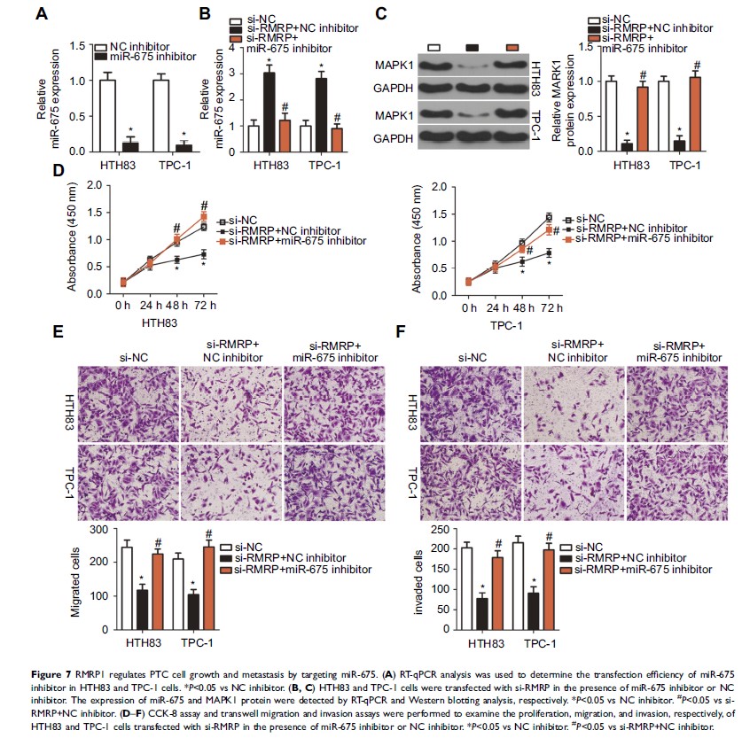
MicroRNA-675 直接靶向 MAPK1 以遏制甲状腺乳头状癌的致癌性,并被长非编码 RNA RMRP 抑制

Original Research
基质辅助激光解析电离飞行时间质谱技术对 VIM 型和 SPM 型金属酶铜绿假单胞菌的鉴定
