论文已发表
注册即可获取德孚的最新动态
IF 收录期刊
Original Research
导致中国长沙妇女尿路感染的大肠杆菌 O25b-ST131 和 O16-ST131:分子流行病学和临床特征

Original Research
代谢综合征及其成分与甲状腺结节之间的关联性分析

Original Research
自我关怀量表中文简版心理测量学特性和测量不变性在护理学生和医务人员中的验证

Original Research
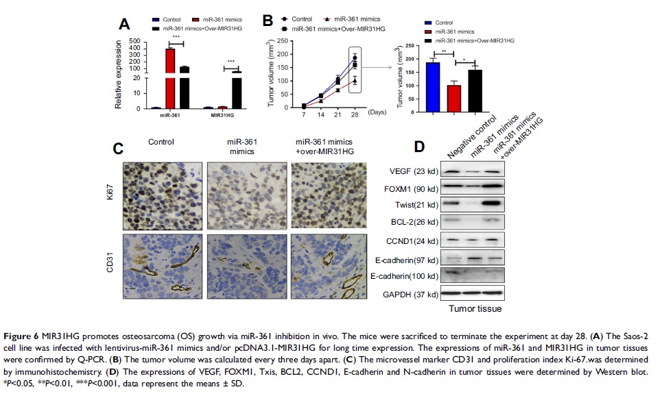
长非编码 RNA MIR31HG 消除了肿瘤抑制物 microRNA-361 的作用,有助于骨肉瘤的生长

Original Research
低密度脂蛋白受体相关蛋白 11 在宫颈癌中作为肿瘤启动子的作用

Original Research
叶酸修饰的人参皂甙 Rg5 牛血清白蛋白纳米粒用于体外和体内靶向癌症治疗
