论文已发表
注册即可获取德孚的最新动态
IF 收录期刊
Review
早期 HER2 过表达的乳腺癌患者是否会在接受新辅助曲妥珠单抗和乳房切除术时受益:一项荟萃分析

Case Report
个案报道:地西他滨联合 G-CSF 预激方案治疗原发耐药纵膈早期前体 T 淋巴细胞肿瘤

Original Research
中国北方汉族人群中 ADORA2A 基因多态性与精神分裂症的关系

Original Research
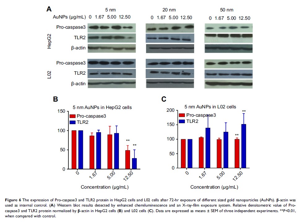
对细胞大小和类型有依赖性的细胞摄取、细胞毒性和金纳米颗粒体内分布

Original Research
循环中 syndecan-1 作为一种新型生物标记物,与肺功能、全身性炎症和 COPD 恶化有关

Original Research
一对免疫相关基因可预测浆液性卵巢癌的总体存活率
