论文已发表
注册即可获取德孚的最新动态
IF 收录期刊
Original Research
通过调控 miR-149-3p/RNF2 轴来控制长链非编码 RNA LINC00665 胃癌的发生

Original Research
MicroRNA-30a-3p 通过靶向 DNA 甲基转移酶 3a 经由 PI3K/AKT 来抑制肺癌的进展

Original Research
microRNA-493 通过直接靶向 HMGA2 抑制舌鳞癌致癌性

Original Research
miR-1271 通过靶向卵巢癌细胞中的 ZEB1 抑制生长、侵袭和上皮-间质转化

Original Research
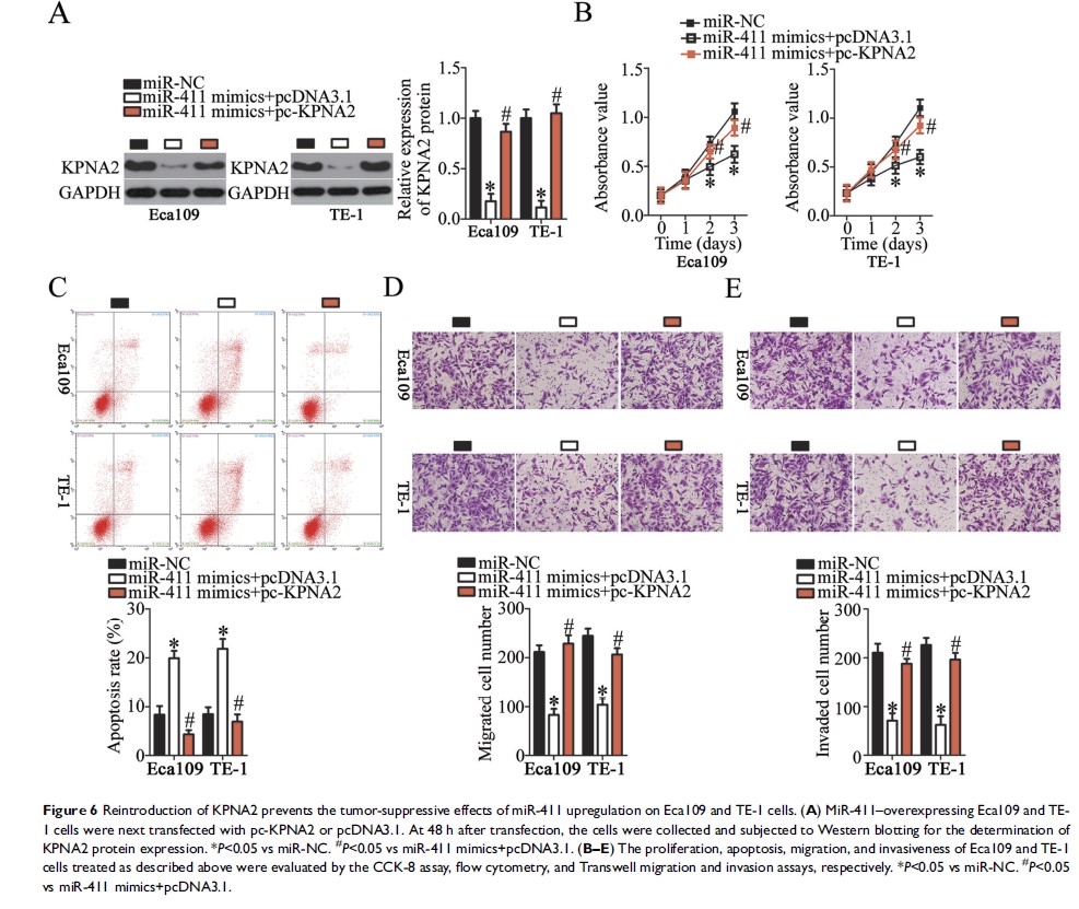
SNHG8 在食管鳞状细胞癌中被上调,并直接通过 KPNA2 上调导致 microRNA-411 的海绵化以增强致癌性

Original Research
BRMS1 下调是间变性甲状腺癌患者预后不良的生物标志物
