论文已发表
注册即可获取德孚的最新动态
IF 收录期刊
Original Research
在肥胖成年人口中,抑郁和觉知压力(非焦虑)与发炎加剧相关

Original Research
核转录因子-κB 的高表达与顺铂耐药和卵巢癌的预后有关

Original Research
2002 营养风险筛查表与患者主观整体评估相结合对鼻咽癌患者的可用性

Original Research
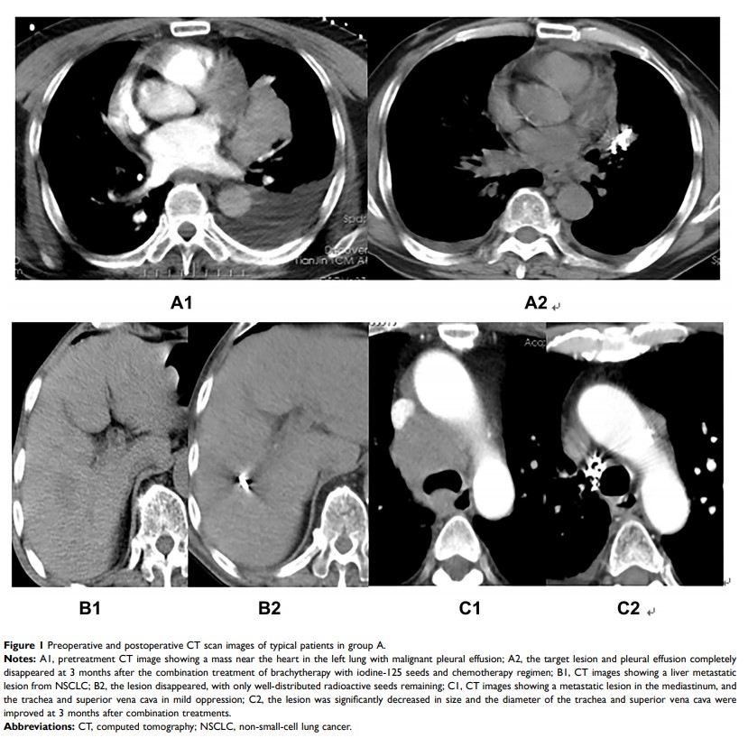
近距离放射疗法与碘 125 种子联合全身化疗与仅采用全身化疗治疗伴颅外寡转移瘤非小细胞肺癌的对比

Original Research
环状 RNA hsa_circ_0003496 通过靶向(microRNA)miR-370/Krüppel 样因子 12 轴促进骨肉瘤的肿瘤发生和化学耐药性

Original Research
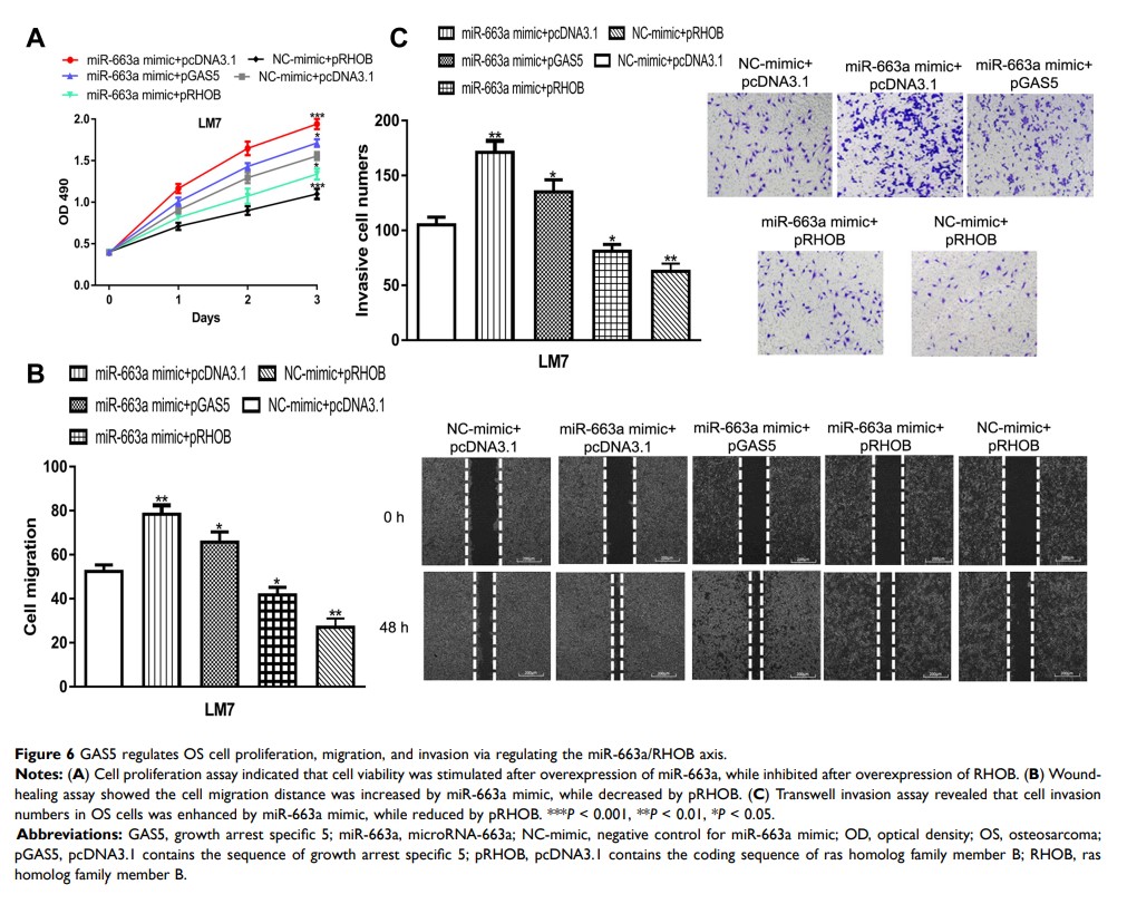
LncRNA GAS5 通过海绵化 miR-663a 来调控 RHOB,从而调节骨肉瘤细胞的增殖、迁移和侵袭
