论文已发表
注册即可获取德孚的最新动态
IF 收录期刊
Original Research
TRPM8 的抑制可调节膀胱癌细胞的增殖、迁移和 ROS 代谢

Original Research
Lung-molGPA 指数可预测非小细胞肺癌同步或异时脑转移患者的生存结果

Original Research
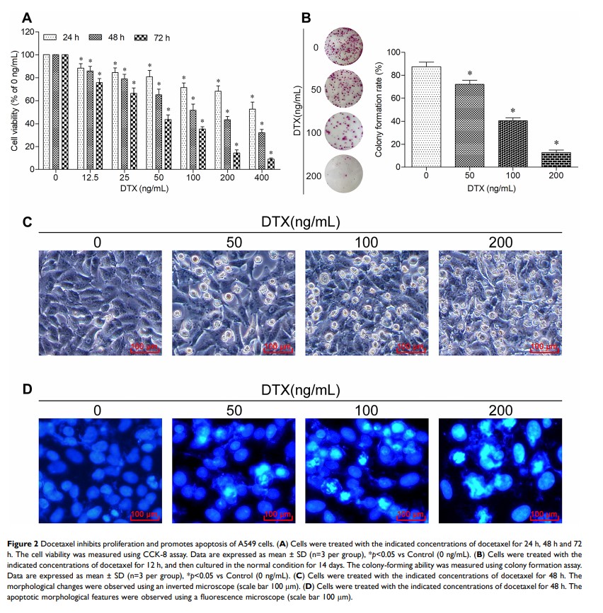
正丁酸钠联合多西他赛通过靶向 Gli1 抑制肺腺癌 A549 细胞生长

Review
可持续发展目标、体育和体育活动:通过体育实现与健康相关的可持续发展目标在中国的本地化:叙事回顾

Review
胃印戒细胞癌:当前的管理和未来的挑战

Original Research
通过转移 miR-613 在非小细胞肺癌中形成外泌体逆转的顺铂化学耐药性
