论文已发表
注册即可获取德孚的最新动态
IF 收录期刊
Original Research
S1PR2 敲除通过 NF-κB 激活促进多发性骨髓瘤细胞的迁移和侵袭

Original Research
临床分期 IA(根据肿瘤位置)非小细胞肺癌的淋巴结转移模式

Original Research
血清 ZAG 和脂联素水平与中国人群的肥胖和代谢异常表型密切相关

Original Research
SARS-CoV-2 和其他呼吸道病原体的合并感染

Original Research 简明总结
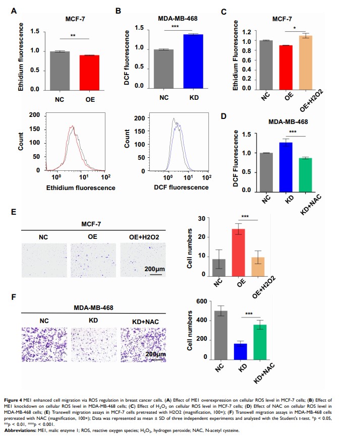
苹果酸酶 1 可显示乳腺癌的较差预后,并且通过控制活性氧簇促进转移

Original Research
骨髓基质细胞抗原 2 是高级别胶质瘤的潜在不良预后因素
