论文已发表
注册即可获取德孚的最新动态
IF 收录期刊
Original Research
胃腺癌中的体细胞突变景观和 RNA 预后标志物

Original Research
PKMYT1 促进胃癌细胞增殖和凋亡抗性

Original Research
环状 RNA circLPAR3 通过海绵化 miR-375/miR-433 上调 HMGB1,以促进食管鳞状细胞癌进展

Original Research
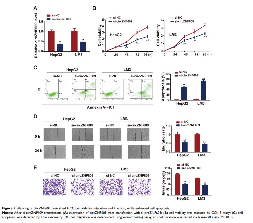
本文章已被撤回:环状 RNA ZNF609 通过海绵化 miR-342-3p 上调 PAP2C 表达来促进肝细胞癌进展

Original Research
基于聚丙烯酸修饰的 MoS2 纳米颗粒的阿替洛尔透皮给药

Original Research
BAF312@CaP-NP 纳米粒子通过抑制卵巢癌中的 S1PR1/P-STAT3 轴可克服鞘氨醇-1-磷酸受体-1-介导的化学耐药性
