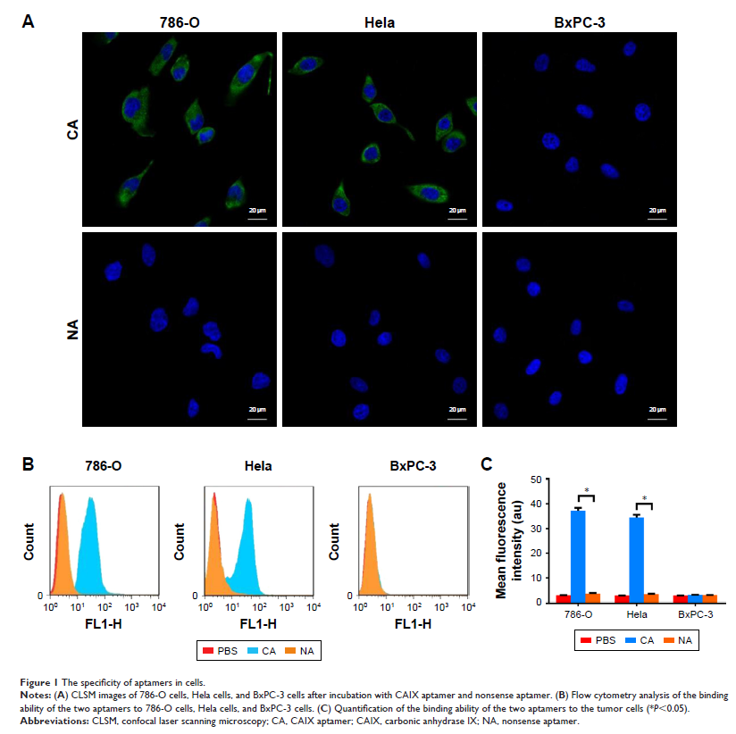
-
Original Research

- 作者:Lianhua Zhu, Luofu Wang, Yu Liu, Dan Xu, Kejing Fang, Yanli Guo
- 期刊:International Journal of Nanomedicine
-
Original Research

- 作者:Yanqiu Zhang, Lianjun Peng, Jiahui Chu, Ming Zhang, Lizhu Sun, Bin Zhong, Qiyong Wu
- 期刊:International Journal of Nanomedicine
-
Original Research

- 作者:Zhe-Nan Zhang, Cheng Luo, Ben Xu, Hai-Feng Song, Bing-Lei Ma, Qian Zhang
- 期刊:Cancer Management and Research
-
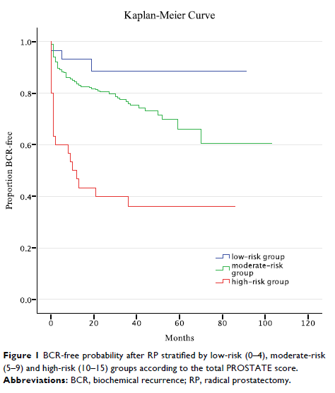
Original Research

- 作者:Hong Zheng, Chao Zhou, Xiao Lu, Quanxing Liu, Minqiang Liu, Guoqing Chen, Weigang Chen, Shuai Wang, Yuan Qiu
- 期刊:Cancer Management and Research
-
Original Research

- 作者:Hongwei Fang, Jinyuan Zhang, Yu Yang, Le Ye, Xiangrui Wang
- 期刊:Journal of Pain Research
-
Review

- 作者:Jing Wang, Yanling Wang, Mengting Tong, Hongming Pan, Da Li
- 期刊:OncoTargets and Therapy