论文已发表
注册即可获取德孚的最新动态
IF 收录期刊
Original Research
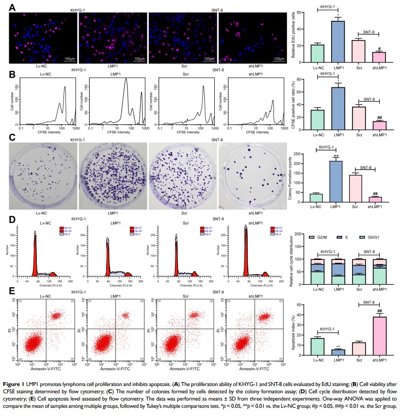
EBV-LMP1 在淋巴瘤细胞中的抗凋亡作用

Original Research
MIR4435-2HG 的敲低可通过在体外调节 miR-128-3p/MSI2 轴抑制宫颈癌细胞的增殖、迁移和侵袭

Original Research
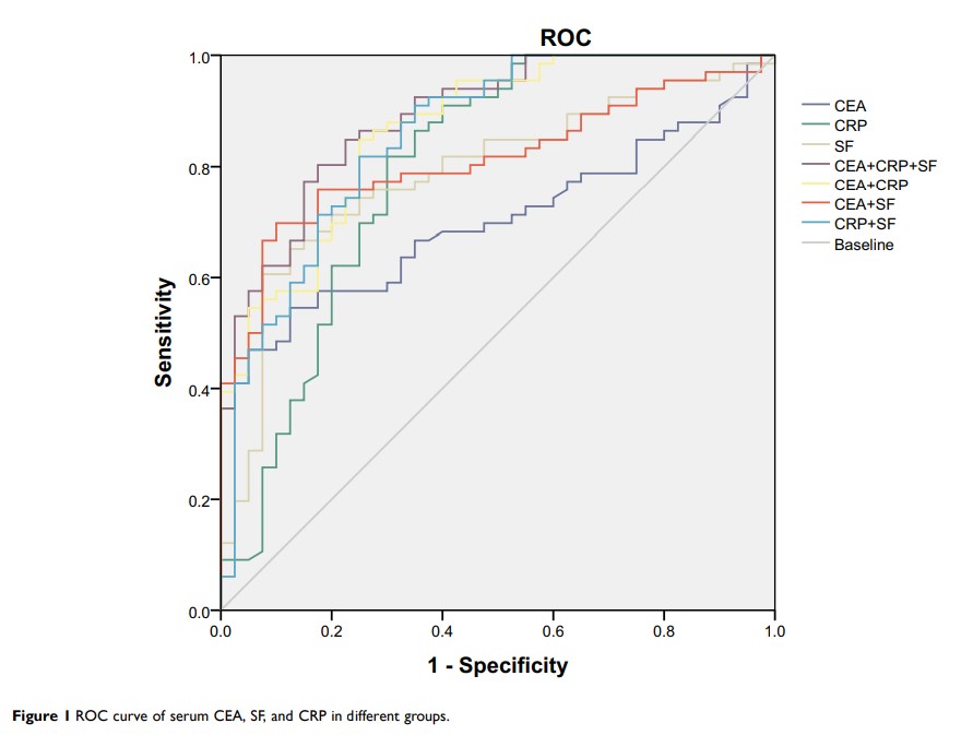
血清 SF、CEA、CRP 联合检测对非小细胞肺癌的诊断价值

Original Research
超声联合免疫组化评估甲状腺乳头状癌中央区淋巴结转移及预后的价值

Original Research
气温的异常变化和慢性阻塞性肺疾病的住院率:可归因于气温变化的疾病负担和易患病人群的分析

Review
外泌体:分类、分离技术、储存、诊断和靶向治疗应用的综述
