论文已发表
注册即可获取德孚的最新动态
IF 收录期刊
Original Research
中国妇女妊娠早期叶酸状况与妊娠期糖尿病风险之间的关联与 MTHFR C677T 多态性

Original Research
源自桃金娘根的活性单体 RTR-1 通过诱导 ER 应激和抑制 STAT3 信号通路来诱导胃癌细胞凋亡

Original Research
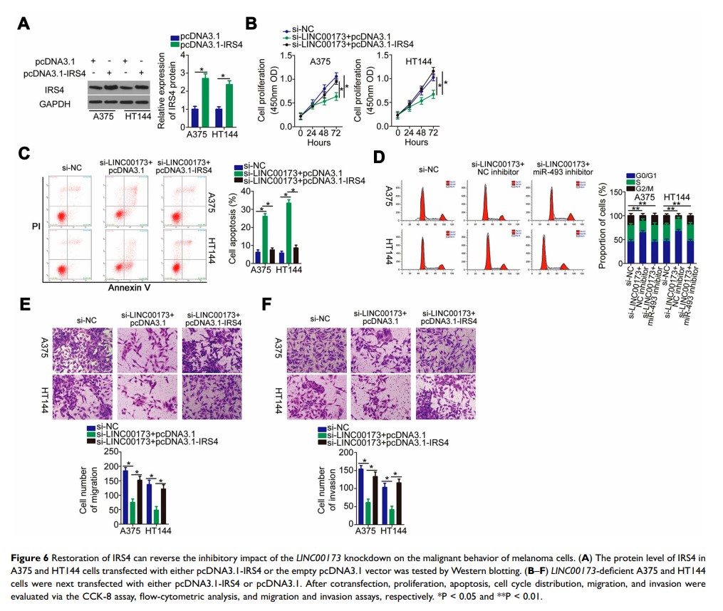
长非编码 RNA LINC00173 通过与 microRNA-493 的竞争性结合促进 IRS4 的表达,从而促进黑素瘤的恶性肿瘤

Original Research
曲妥珠单抗对接受新辅助治疗、具有低浸润水平肿瘤浸润性淋巴细胞的 HER2 阳性乳腺癌的治疗效果

Original Research
血浆 cfDNA 作为评估胃癌化疗疗效的潜在生物标志物

Original Research
特质正念与过去消极时间洞察力:心理弹性和内心平静的中介作用及冥想组别差异
