论文已发表
注册即可获取德孚的最新动态
IF 收录期刊
Original Research
微血管减压术结合感觉根部分切断术与否对三叉神经痛治疗长期疗效和预测因素的比较

Original Research
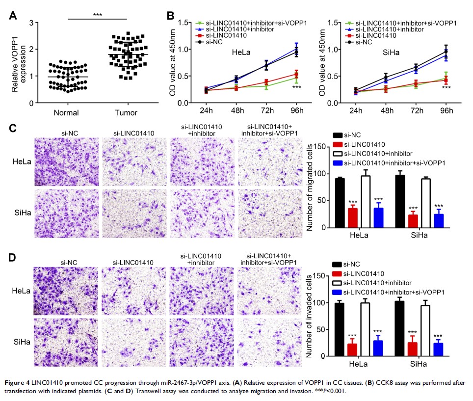
LINC01410 敲低通过靶向 miR-2467-3p/VOPP1 轴抑制宫颈癌的生长和侵袭

Original Research
循环肿瘤细胞作为生物标记物可协助早期非小细胞肺癌的分子诊断

Review
纳米颗粒在癌症治疗中的亚细胞性能

Original Research
有肺亲和力的紫杉醇聚合物胶束可响应氨溴索生物学功能以增强对肺癌的治疗作用

Original Research
miR-873-5p 通过调节 CXCL16 抑制乳头状甲状腺癌的细胞迁移和侵袭
