论文已发表
注册即可获取德孚的最新动态
IF 收录期刊
Original Research
遏制 cyclinB1 可抑制肝癌细胞的增殖、侵袭和上皮间质转化,并增强对 TRAIL 诱导的细胞凋亡的敏感性

Original Research
LncRNA DANCR 通过激活肝癌细胞中的 IL-6/STAT3 信号传导来促进索拉非尼耐药

Original Research
长非编码 RNA HULC 通过 miR-218/TPD52 轴促进宫颈癌细胞的增殖、迁移和侵袭

Original Research
GAS2 促进小儿 T 细胞急性淋巴细胞白血病的细胞增殖和侵袭并抑制细胞凋亡,同时激活 Wnt/β-连环蛋白信号通路

Original Research 值得关注
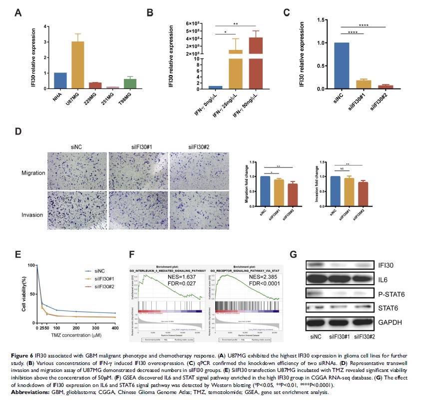
IFI30 是一种新型的与免疫相关的靶标,对于胶质母细胞瘤的预后和治疗反应有预测价值

Original Research
三七通过靶向 STZ 诱导的糖尿病大鼠中的 Wnt/β-连环蛋白信号传导途径改善足细胞上皮间质转分化
