论文已发表
注册即可获取德孚的最新动态
IF 收录期刊
Original Research
LINC00365/SCGB2A1(乳珠蛋白 B)信号轴抑制 NF-κB 并与胃癌的进展相关

Original Research
具有抗肿瘤活性的新型长效靶向紫杉醇脂质体的制备、表征和药代动力学研究

Original Research
pH 和超声响应、负载紫杉醇的羧甲基壳聚糖纳米液滴用于成像和协同放化疗的联合治疗

Original Research
负载柔红霉素的 CdTe QD 与抗 CD123 单克隆抗体(mAb)结合:用于骨髓增生异常综合征治疗的新型递送系统

Original Research
LncRNA SNHG1 通过 miR-204/HOXC8 轴调控食管鳞状细胞癌的进展

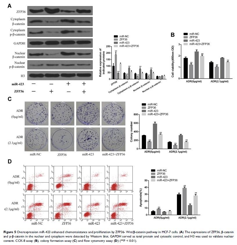
Original Research
靶向 ZFP36 与 MicroRNA-423 耐药性和乳腺癌细胞增殖
