论文已发表
注册即可获取德孚的最新动态
IF 收录期刊
Original Research
激素受体和 HER-2 表达不一致对转移性乳腺癌患者的预后影响

Original Research
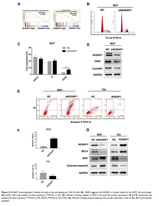
核仁和纺锤体相关蛋白 1(NUSAP1)通过 TGF-β 信号通路促进膀胱癌进展

Original Research
miR-214-3p 通过靶向 ABCB1 和 XIAP 调节视网膜母细胞瘤细胞的多药耐药性和细胞凋亡

Original Research
粉防己碱通过阻断 RhoA/ROCK1 信号传导抑制瞬态感受器电位阳离子通道蛋白 6 过表达所诱导的足细胞损伤

Original Research
可感知的组织支持与中国石油工人抑郁症状的关联:一个横断面研究

Original Research
RSK4 对胃癌生物学特性的影响
