论文已发表
注册即可获取德孚的最新动态
IF 收录期刊
Original Research
确定用于 HBV 相关性肝细胞癌检测的新型 lncRNA

Original Research
可抑制患有糖尿病(DM)的大肠癌(CRC)发展的 miR-99a 的影响和机制

Original Research
NOK/STYK1 的异常高表达与非小细胞肺癌中 Akt/GSK3β/N-cadherin 通路的激活密切相关

Original Research
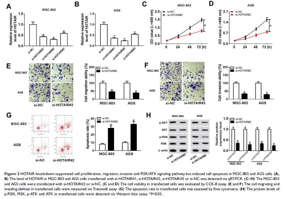
长非编码 RNA HOTAIR 通过 miR-618 海绵化经由 PI3K/ATK 信号通路调节 KLF12 调节胃癌的进展

Original Research
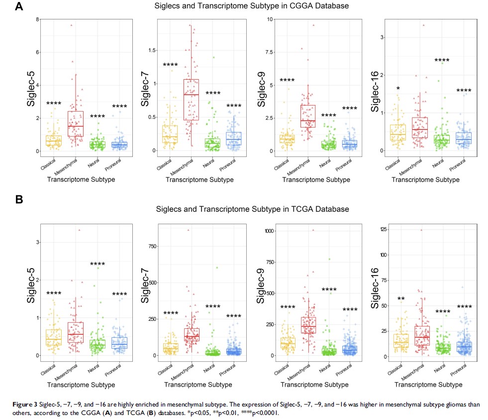
Siglecs 可作为新的免疫治疗靶点提高脑胶质瘤免疫治疗中免疫检查点抑制剂的有效性

Original Research
MicroRNA-188-5p 经由视网膜母细胞瘤中的 Wnt/β-catenin 信号传导靶向 ID4 以促进上皮-间质转化
