论文已发表
注册即可获取德孚的最新动态
IF 收录期刊
Original Research
非小细胞肺癌中 EGFR T790M 突变与常见的 EGFR -激活突变并存的不良预后

Original Research
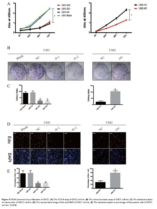
整合素 α5/ITGA5 通过上皮-间质转化促进口腔鳞状细胞癌的增殖、迁移、侵袭和发展

Original Research
参麻益智方通过改善海马胆碱能功能缓解东莨菪碱诱导痴呆大鼠的学习记忆障碍

Original Research
IB-IIA 期宫颈癌患者治疗前白蛋白/碱性磷酸酶比值的预后意义

Original Research
一个新发现的耐药基因 rfaF 存在于幽门螺杆菌中

Original Research
利奈唑胺加磷霉素对抗万古霉素易感和耐万古霉素的肠球菌(VRE)体外和体内蜡螟感染幼虫模型的药效学
