-
Case Report

- 作者:Wei Gao, Zhiming Chen, Haiqin Jiang, Ying Shi, Wenyue Zhang, Hongsheng Wang
- 期刊:Infection and Drug Resistance
-
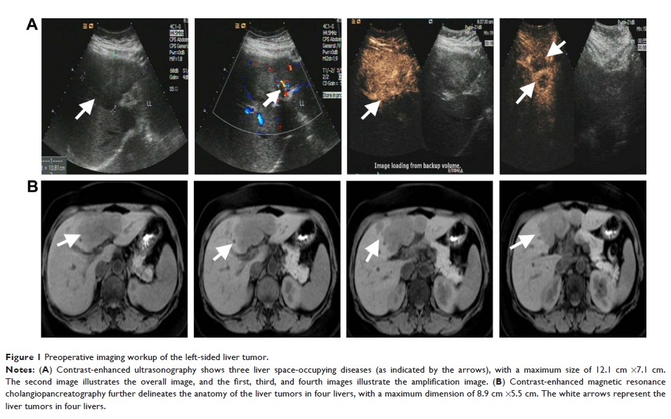
Case Report

- 作者:Yu Wang, Kuansheng Ma, Ai Zhong, Qing Xiong, Jian Chen
- 期刊:OncoTargets and Therapy
-
Case Report

- 作者:Ying Zhang, Yunjie Ge, Xiaohui Wu, Shuangmei Liu
- 期刊:OncoTargets and Therapy
-
Original Research

- 作者:Xiao Du, Tian Zhang, Guanglan Ma, Xiaochen Gu, Guangji Wang, Juan Li
- 期刊:International Journal of Nanomedicine
-
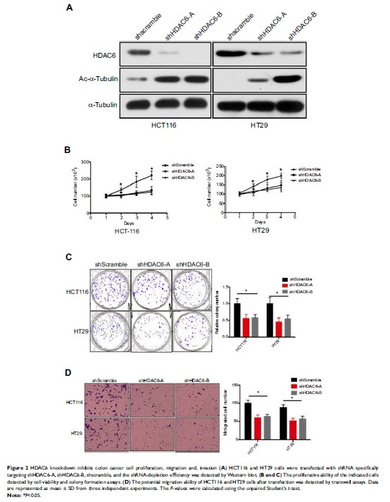
Original Research

- 作者:Shi-Lan Zhang, Hong-Yi Zhu, Bing-Yi Zhou, Yi Chu, Ji-Rong Huo, Yu-Yong Tan, De-Liang Liu
- 期刊:OncoTargets and Therapy
-
Original Research

- 作者:Ye Yuan, Shi-Lin Li, Yu-Lin Cao, Jun-Jun Li, Qiang-Ping Wang
- 期刊:OncoTargets and Therapy