论文已发表
注册即可获取德孚的最新动态
IF 收录期刊
Review
高胆固醇血症的治疗靶点:HMGCR 和 LDLR

Original Research
对比增强计算机断层扫描可用于鉴别慢性肿块型胰腺炎与胰腺导管腺癌

Original Research
利多卡因的静脉输注改善了带状疱疹后神经痛的常规治疗效果

Original Research
吴茱萸次碱可通过调节脑缺血再灌注损伤大鼠 ERK1/2 and Nrf2/HO-1 通路表达来改善神经元损伤,抑制细胞凋亡、发炎和出现氧化应激

Original Research
ANO6 通过调节 ERK 信号通路来促进胶质瘤细胞的增殖和侵袭

Original Research
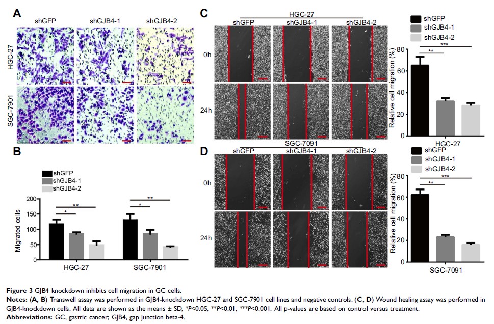
GJB4 通过 Wnt/CTNNB1 通路促进胃癌细胞增殖和迁移
