论文已发表
注册即可获取德孚的最新动态
IF 收录期刊
Original Research
YAP 调节的 ALDH1A1 表达和膀胱癌干细胞的特性

Original Research
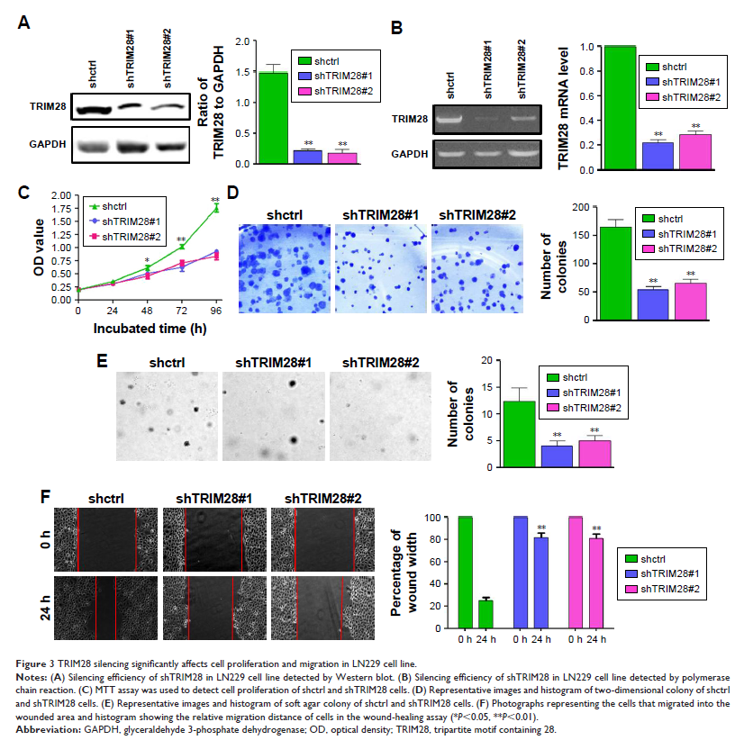
TRIM28 在神经胶质瘤中过表达且与肿瘤进展相关

Original Research
MTBP 通过调节肺癌细胞中由 ZEB2 介导的上皮 - 间质转化来促进迁移和侵袭

Original Research
质子泵抑制剂通过 TSC1/2 复合体和 Rheb 在体外和体内下调人胃腺癌细胞内的 V-ATPases/PI3K/Akt/mTOR/HIF-1α 信号通路,起到逆转多药耐药性的作用

Original Research
微小 RNA-647 经由非小细胞肺癌中的 NF-κB 信号通路靶向 TRAF2,促进氩氦冷冻消融的治疗效果并抑制细胞增殖

Original Research
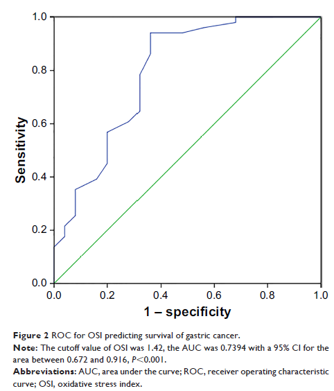
可手术治疗的晚期胃癌患者血清总氧化/抗氧化状态的临床意义
